Analog Devices Inc. ADA4805 High-Speed Amplifiers

Analog Devices ADA4805-1 / ADS4805-2 High-Speed Amplifiers are high-speed voltage feedback, rail-to-rail output amplifiers with an exceptionally low quiescent current of 500μA, making them ideal for low-power, high-resolution data conversion systems. Despite being low power, ADI ADA4805 amplifiers provide excellent overall performance. They offer a high bandwidth of 105MHz at a gain of +1, a high slew rate of 160V/μs, and a low input offset voltage of 125μV (maximum). A shutdown pin allows further reduction of the quiescent supply current to 2.9μA. For power-sensitive applications, the shutdown mode offers a very fast turn-on time of 3μs. This allows the user to dynamically manage the power of the amplifier by turning the amplifier off between ADC samples. ADA4805-1 / ADA4805-2 operate over a wide range of supply voltages from ±1.5V to ±5V, as well as single 3V and 5V supplies, making them ideal for high speed, low power instruments.

Features

  • ADA4805-1 Features
  • Low input offset voltage: 125μV (maximum)
  • Low input offset voltage drift
    • 0.2μV/°C (typical)
    • 1.5μV/°C (maximum)
  • Ultralow supply current: 495μA/amplifier
  • Wide supply voltage range: 3V to 10V
  • High speed performance: −3dB bandwidth: 105MHz
  • Slew rate: 160V/μs
  • 0.1% settling time: 35ns
  • Rail-to-rail outputs
  • Input common-mode range: -VS −0.1V to +VS −1V
  • Low noise: 5.9nV/√Hz at 100kHz; 0.6pA/√Hz at 100kHz
  • Low distortion: −102dBc /−116dBc HD2/HD3 at 100kHz
  • Low input bias current: 470nA (typical)
  • Dynamic power scaling
  • High speed turn-on time: 3μs (maximum) fully settled
  • Small packaging: 6-lead SC70, 6-lead SOT-23
  • ADA4805-2 Features
  • Low input offset voltage: 125µV (maximum)
  • Low input offset voltage drift
    • 0.2µV/°C (typical)
    • 1.5µV/°C (maximum)
  • Ultralow supply current: 500µA/amplifier
  • Fully specified at VS = 3V, 5V, ±5V
  • High speed performance: −3 dB bandwidth: 105 MHz
  • Slew rate: 160V/µs
  • Settling time to 0.1%: 35ns
  • Rail-to-rail outputs
  • Input common-mode range: -VS −0.1V to +VS −1V
  • Low noise: 5.9nV/√Hz at 100 kHz; 0.6pA/√Hz at 100kHz
  • Low distortion: −102dBc /−126dBc HD2/HD3 at 100kHz
  • Low input bias current: 470nA (typical)
  • Dynamic power scaling
  • Turn on time: 3µs (maximum) fully settled
  • Small packaging: 6-lead SC70, 6-lead SOT-23, and 8-lead MSOP

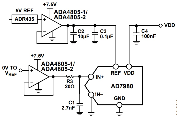
Typical Applications

Analog Devices Inc. ADA4805 High-Speed Amplifiers

Videos

Additional Resources

Can You Really Get ppm Accuracies from Op Amps?

There is a march toward 1ppm accurate systems, especially now that 1ppm linear ADCs are becoming common. This article presents op-amp accuracy limitations and how to choose the few op-amps that have a chance of 1 ppm accuracy.

Learn More

View Results ( 8 ) Page
Part Number Number of Channels CMRR - Common Mode Rejection Ratio Ib - Input Bias Current Vos - Input Offset Voltage Package/Case Ios - Input Offset Current PSRR - Power Supply Rejection Ratio Datasheet
ADA4805-1ARJZ-R7 1 Channel 103 dB 800 nA 13 uV SOT-23-6 2.1 nA 122 dB ADA4805-1ARJZ-R7 Datasheet
ADA4805-1AKSZ-R7 1 Channel 103 dB 800 nA 13 uV SC-70-6 2.1 nA 122 dB ADA4805-1AKSZ-R7 Datasheet
ADA4805-1ARJZ-R2 1 Channel 103 dB 800 nA 13 uV SOT-23-6 2.1 nA 122 dB ADA4805-1ARJZ-R2 Datasheet
ADA4805-2TRMZ-EP 2 Channel 103 dB 800 nA 13 uV MSOP-8 2.1 nA 122 dB ADA4805-2TRMZ-EP Datasheet
ADA4805-2ARMZ 2 Channel 103 dB 800 nA 13 uV MSOP-8 2.1 nA 122 dB ADA4805-2ARMZ Datasheet
ADA4805-2ARMZ-R7 2 Channel 103 dB 800 nA 13 uV MSOP-8 2.1 nA 122 dB ADA4805-2ARMZ-R7 Datasheet
ADA4805-1AKSZ-R2 1 Channel 103 dB 800 nA 13 uV SC-70-6 2.1 nA 122 dB ADA4805-1AKSZ-R2 Datasheet
ADA4805-2ACPZ-R7 2 Channel 103 dB 800 nA 13 uV LFCSP-10 2.1 nA 122 dB ADA4805-2ACPZ-R7 Datasheet
Published: 2015-01-22 | Updated: 2022-03-11