Analog Devices Inc. LT3999 DC-DC Transformer Driver

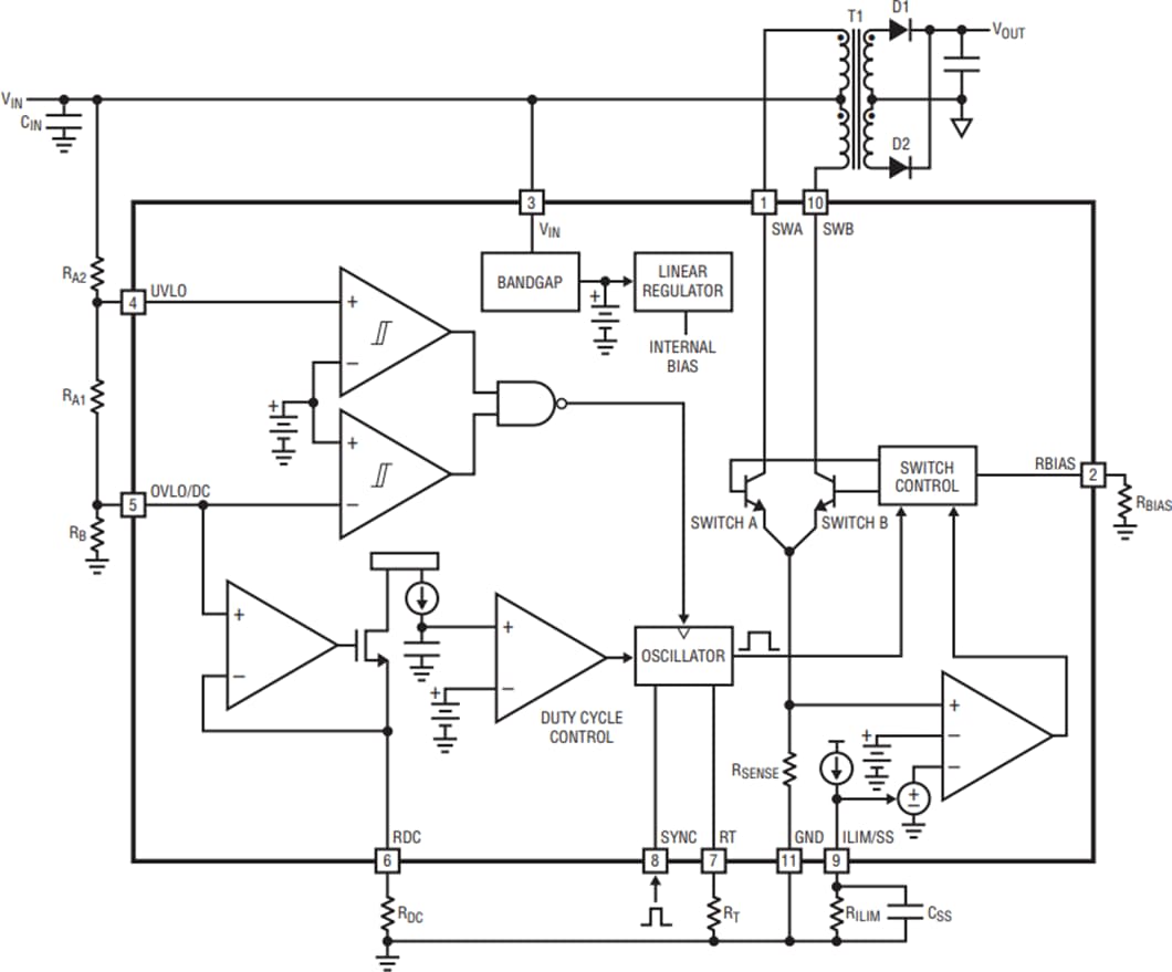
Analog Devices Inc. LT3999 DC-DC Transformer Driver is a monolithic, high-voltage, high-frequency, push-pull DC-DC driver designed to provide isolated power in a small solution footprint. The LT3999 includes functions such as duty cycle control, soft start, and protection features such as overvoltage lockout (OVLO), undervoltage lockout (UVLO), and thermal shutdown. The LT3999 has two 1A current limited power switches that switch out of phase. The duty cycle is programmable to adjust the output voltage. The switching frequency is programmed up to 1MHz and can be synchronized to an external clock for more accurate placement of switcher harmonics. 

The input operating range of the Analog Devices LT3999 is programmed with the precision undervoltage and overvoltage lockouts. The supply current is reduced to less than 1μA during shutdown. A user-defined RC time constant provides an adjustable soft-start capability by limiting the inrush current at start-up.

The LT3999 is available in a 10-lead MSOP and a 10-pad DFN package with an exposed pad. Both package options are RoHS compliant. 

Features

  • 2.7V to 36V operating voltage range
  • Dual 1A switches with programmable current limit
  • 50kHz to 1MHz programmable switching frequency
  • Up to 1MHz frequency synchronization
  • ΔVIN compensation using duty cycle control
  • Low-noise topology
  • Programmable Input Over and Undervoltage Lockout
  • Cross conduction prevention circuitry
  • Programmable soft-start
  • <1μA low shutdown current
  • Package options
    • MSOP-10 (3mm x 3mm) 
    • DFN-10 (3mm x 3mm) 
  • RoHS Compliant

Applications

  • Low-noise isolated supplies
  • Medical instruments and safety
  • Distributed power
  • Multiple output supplies
  • Positive-to-negative supplies
  • Noise immunity in data acquisition, RS232 and RS485

Additional Resources

Energy Storage Systems Boost the Electric Vehicles' Fast Charger Infrastructure
To address the challenges of the future DC fast charging infrastructure, the critical aspects will be in the power conversion systems and the energy storage systems. Address these challenges with solutions from ADI.
Learn More

Block Diagram

Block Diagram - Analog Devices Inc. LT3999  DC-DC Transformer Driver

Typical Application Circuit

Application Circuit Diagram - Analog Devices Inc. LT3999  DC-DC Transformer Driver

Pin Designations

Mechanical Drawing - Analog Devices Inc. LT3999  DC-DC Transformer Driver

Videos

Published: 2019-08-12 | Updated: 2025-03-25