Analog Devices Inc. LT8210 Synchronous Buck‑Boost DC/DC Controllers
Analog Devices LT8210 Synchronous 4-Switch Buck‑Boost DC/DC Controllers operate in pass-through, forced continuous, pulse-skipping, and Burst Mode® operations. Buck-boost DC/DC converters have an output voltage magnitude that is either greater or less than the input voltage magnitude. Pass-through is a feature that passes the input directly to the output when the input is within a user-programmable window. Pass-through mode eliminates switching losses and electromagnetic interference (EMI) and maximizes efficiency. Analog Devices LT8210 buck-boost controllers include a precision current sense amplifier that can accurately monitor and limit output or input average current.Features
- Pin-selectable pass-through or fixed output CCM, DCM, Burst Mode operation
- Programmable non-switching pass-through window
- 18μA pass-through mode IQ with 99.9% efficiency
- 2.8V to 100V (4.5V for start-up) VIN range
- 1V to 100V VOUT range
- 1.4uA, 1.9uA operating supply current
- Reverse input protection to –40V
- 10V quad nN-channel MOSFET gate drivers
- EXTVCC LDO powers drivers from VOUT/external rail
- ±20% cycle-by-cycle inductor current limit
- 80kHz to 400kHz fixed/phase-lockable frequency
- No top MOSFET refresh noise in buck or boost
- Spread spectrum frequency modulation for low EMI
- Power good output voltage/overcurrent monitor
- -40°C to +125°C operating temperature range
- 38-lead TSSOP package
Applications
- Automotive
- Industrial
- Telecom
- Avionics systems
- Automotive start-stop and emergency call
- ISO 7637, ISO 16750, MIL-1275, DO-160
Additional Resources
Eliminate Switching Noise with 4-Switch Buck-Boost Controller with Pass-Thru Capability
There are several dc-to-dc converter topologies that can perform both step-up and step-down operations, from SEPIC to 4-switch topologies, but none of these solutions pass the input voltage directly to the output without actively switching — until now, that is.
Learn More
Protecting and Powering Automotive Electronics Systems with No Switching Noise and 99.9% Efficiency
Learn More
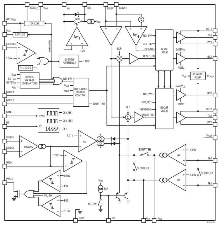
Block Diagram
Videos
Published: 2019-07-22
| Updated: 2025-05-23
