Analog Devices Inc. LT8604 Switching Voltage Regulators

Analog Devices Inc. LT8604 Switching Voltage Regulators are compact, high-speed synchronous monolithic step-down regulators that deliver up to 120mA of current. These regulators offer high efficiency at constant switching frequency up to 2.2MHz. The LT8604 switching regulators operate at 200kHz to 2.2MHz adjustable switching frequency range and 3.2V to 42V supply voltage range. These voltage regulators offer 35ns of fast minimum switch-on time and are AEC qualified. The LT8604 regulators are available in a small 10-lead 3mm x 2mm side-wettable DFN package. Applications include industrial sensors, industrial Internet-of-Things (IoT), 4mA to 20mA current loops, flow meters, and automotive housekeeping supplies.

Features

  • High efficiency 2MHz synchronous operation
    • >90% efficiency at 50mA, 12VIN to 5VOUT
  • Ultra low quiescent current burst Mode® operation
    • <2.5µA IQ regulating 24VIN to 3.3VOUT
    • 10mVP-P output ripple
  • 3.2V to 42V wide input voltage range
  • 35ns fast minimum switch-on time
  • 200kHz to 2.2MHz adjustable switching frequency
  • Allows tiny inductors
  • Accurate 1V enable pin threshold
  • Internal compensation
  • Output soft-start and tracking
  • Small 10-lead 3mm x 2mm side-wettable DFN package
  • AEC-Q100 qualified for automotive applications

Applications

  • Industrial sensors
  • Industrial Internet of Things
  • 4mA to 20mA current loops
  • Flow meters
  • Automotive housekeeping supplies

Typical Application Circuit Diagram

Application Circuit Diagram - Analog Devices Inc. LT8604 Switching Voltage Regulators

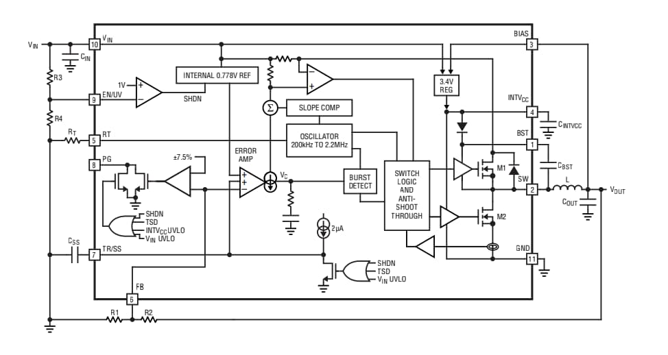
Block Diagram

Block Diagram - Analog Devices Inc. LT8604 Switching Voltage Regulators
Published: 2021-03-11 | Updated: 2022-03-11