Analog Devices Inc. LTC5555 Programmable Gain Downconverting Mixers

Analog Devices Inc. LTC5555 Programmable Gain Downconverting Mixers are ideal for receivers that require precise gain setting with 2.5GHz to 7GHz optimized gain flatness. These downconverting mixers incorporate an active mixer and a digital IF VGA with a 15.5dB gain control range. Analog Devices LTC5555 mixers feature a reduced power mode and an enable pin that allows fast turn-on and shutdown. These downconverting mixers consist of SPI or parallel gain control in 0.5dB steps. The LTC5555 mixers operate at -40°C to +105°C temperature range. These downconverting mixers offer a 15.5dB adjustable gain range and a 9dB power conversion gain. The LTC5555 mixers are ideal for wireless repeaters, military radar and communications receivers, test and measurement equipment, and software-defined radios.

Features

  • SPI or parallel gain control in 0.5dB steps
  • Small solution size
  • Low-power and shutdown modes
  • Reduced power modes

Applications

  • 3.6GHz, 4.8GHz, and 5.8GHz band wireless infrastructure receivers
  • Wireless repeaters
  • Military radar and communications receivers
  • Test and measurement equipment
  • Software-defined radios

Specifications

  • 2.5GHz to 7GHz optimized gain flatness
  • 31dBm output IP3
  • 9dB power conversion gain
  • 15.5dB adjustable gain range
  • 3.3V single supply
  • -40°C to +105°C operating temperature range
  • +150°C junction temperature
  • -65°C to +150°C storage temperature range
  • 4V supply voltage

Typical Application Diagram

Application Circuit Diagram - Analog Devices Inc. LTC5555 Programmable Gain Downconverting Mixers

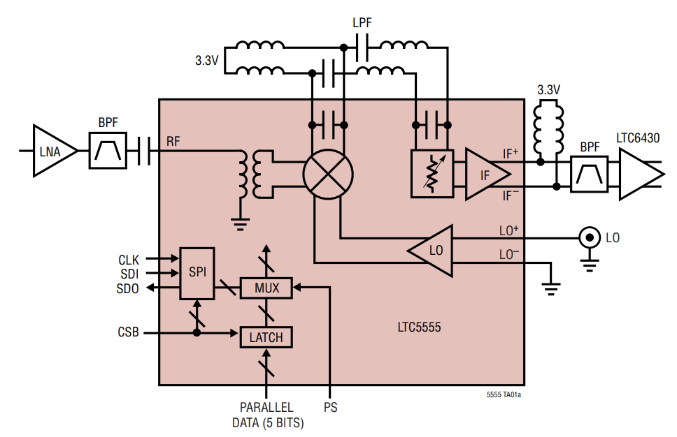
Pin Configuration

Schematic - Analog Devices Inc. LTC5555 Programmable Gain Downconverting Mixers

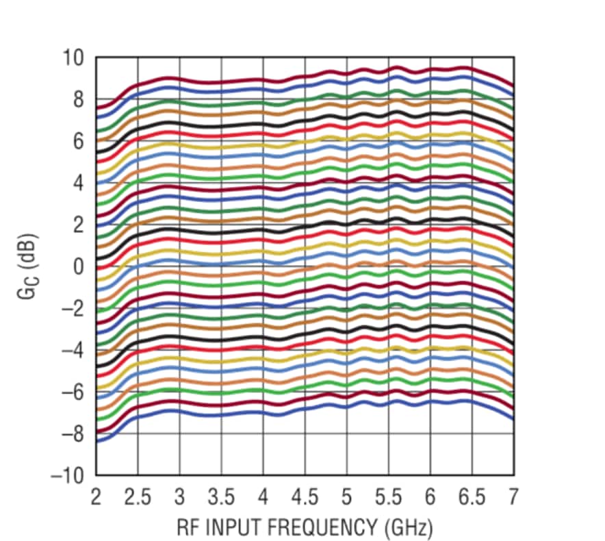
Performance Graph

Performance Graph - Analog Devices Inc. LTC5555 Programmable Gain Downconverting Mixers
Published: 2019-11-28 | Updated: 2024-02-27