Analog Devices Inc. LTM8024 40VIN Silent Switcher µModule Regulators

Analog Devices Inc. LTM8024 Step-Down Silent Switcher® µModule® Regulators are ideal for automotive battery regulation, power for portable products, distributed supply regulation, and industrial supplies. The 40VIN, dual 3.5A or single 7A step-down Silent Switcher architecture minimizes electromagnetic interference (EMI) while delivering high efficiency at frequencies up to 3MHz. The LTM8024 series supports output voltages from 0.8V to 8V and a switching frequency range of 200kHz to 3MHz, each set by a single resistor. Analog Devices LTM8024 Step-Down Silent Switcher µModule Regulators contain current mode controllers, power switching elements, power inductors, and a modest amount of input and output capacitance.

Features

  • 2x complete step-down switching power supplies
  • Low noise Silent Switcher architecture
  • CISPR22 Class B-compliant
  • 3V to 40V wide input voltage range
  • 0.8V to 8V wide output voltage range
  • 3.5A continuous output current per channel at 12VIN, 3.3VOUT, TA = 80°C
  • 90uA quiescent current
  • Multiphase parallel operation to increase current
  • 200kHz to 3MHz selectable switching frequency
  • Thermally enhanced 9mm x 11.25mm x 3.32mm package size
  • -40°C to +125°C operating temperature range
  • RoHS compliant

Applications

  • Automotive battery regulation
  • Power for portable products
  • Distributed supply regulation
  • Industrial supplies

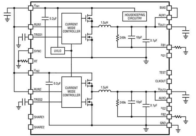
Block Diagram

Block Diagram - Analog Devices Inc. LTM8024 40VIN Silent Switcher µModule Regulators
Published: 2019-10-08 | Updated: 2025-10-01