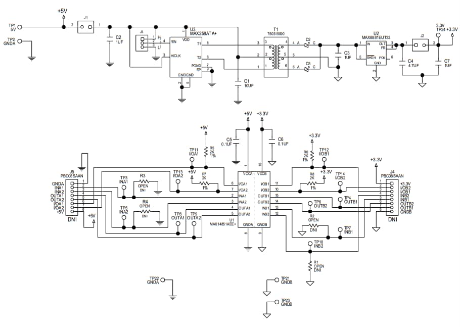
Analog Devices / Maxim Integrated MAX14851EVKIT Evaluation Kit
Analog Devices Inc. MAX14851EVKIT Evaluation Kit is a fully assembled and tested circuit board that evaluates the MAX14851 6-channel digital isolator in a 16-pin QSOP package. ADI MAX14851EVKIT Evaluation Kit features an onboard isolated power supply, 600VRMS isolation for 60 seconds, a proven PCB layout, and is powered from a single supply.Features
- Operates from a single supply
- 600VRMS isolation for 60s
- Proven PCB layout
- Fully assembled and tested
Applications
- Battery management
- Industrial control systems
- Isolated I2C, SPI, and RS-232 / 422 / 485 interfaces
- Medical systems
- Telecommunication systems
Schematic
Published: 2018-06-26
| Updated: 2023-04-11
