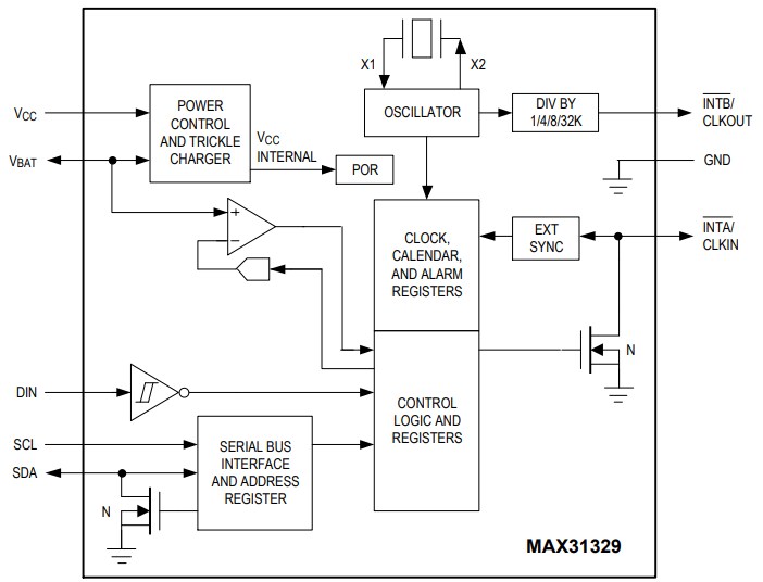
Analog Devices / Maxim Integrated MAX31329 I2C Real-Time Clock (RTC)
Analog Devices MAX31329 I2C Real-Time Clock (RTC) is a low-current timekeeping device that provides timekeeping current in nanoamps (nA), thus extending battery life. This device incorporates an integrated 32.768kHz crystal, that eliminates the need for an external crystal. The MAX31329 RTC features one digital Schmitt trigger input (DIN) and generates an interrupt output on a falling or rising edge of this digital input. The MAX31329 RTC maintains a clock/calendar that provides seconds, minutes, hours, day, date, month, and year information. The date at the end of the month is automatically adjusted for months with fewer than 31 days, including corrections for leap year. The clock operates in either 24-hour or 12-hour format and the RTC also includes a clock input for synchronization.The Analog Devices MAX31329 RTC device operates from -40°C to 85°C extended temperature range and is available in a lead (Pb) free/RoHS compliant, 10-pin, 5mm x 5mm LGA package. Typical applications include medical devices, portable instruments, factory automation, and IoT devices.
Features
- Increases battery life:
- 240nA timekeeping current
- Trickle charger for external supercapacitor or rechargeable battery
- Provides flexible configurability:
- Schmitt trigger input for event detection
- Programmable square-wave output for clock monitoring
- Two interrupt pins for multiple wakeup configurations
- Clock input pin for external clock synchronization
- Saves board space:
- Integrated crystal and load capacitors tuned to ±5ppm typical clock accuracy
- 5mm x 5mm, 10-Pin LGA package
- Value-added features for Ease-of-Use:
- 1.6V to 5.5V operating voltage range
- Two time-of-day alarms
- Countdown timer with repeat and pause functions
- 64-Byte RAM for user data storage
- Integrated protection:
- Power-on reset for a default configuration
- Automatic switchover to backup battery or supercapacitor on power-fail
- Lockup-free operation with bus timeout
Applications
- Industrial equipment
- Test and measurement equipment
- Energy meters
- Medical devices
- Portable instruments
- Factory automation
- IoT devices
- Surveillance cameras
- Servers
Block Diagram
Typical Application Circuit
Published: 2021-09-07
| Updated: 2023-04-17
