Analog Devices Inc. MAX33040E CAN Transceiver

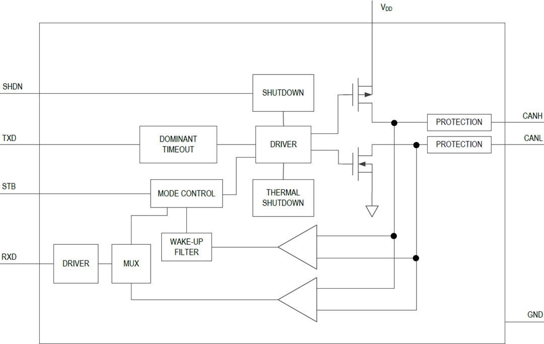
Analog Devices Inc. MAX33040E CAN Transceiver is a +3.3V Control Area Network (CAN) transceiver with integrated protection for industrial applications. This device has extended ±40V fault protection on CANH and CANL for equipment where overvoltage protection is required. This device also incorporates high ±40kV ESD (Electrostatic Discharge) HBM (Human Body Model) and an input Common-Mode Range (CMR) of ±25V on CANH and CANL, exceeding the ISO 11898-2 CAN standard of -2V to +7V. These features make the MAX33040E CAN Transceiver well suited for applications where there is moderate electrical noise that can influence the ground levels between two nodes or systems. This device also includes a shut-down pin and a multifunction standby pin.

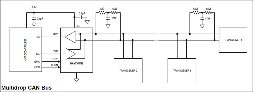
The MAX33040E operates at a high-speed CAN data rate, allowing up to 5Mbps on short-distance networks. Maximum speed on large networks may be limited by the number of nodes, the type of cabling used, stub length, and other factors. The MAX33040E includes a dominant timeout to prevent bus lockup caused by controller error or by a fault on the TXD input. When TXD remains in the dominant state (low) for longer than tDOM, the driver is switched to the recessive state, releasing the bus and allowing other nodes to communicate. This device features a STBY pin for three modes of operation; stand- by mode for low current consumption, normal high-speed mode, or a slow slew-rate mode when an external 39.2kΩ resistor is connected between ground and STBY pin.

Analog Devices MAX33040E CAN Transceiver is available in a SOT-23-8 package and operates over the -40°C to +125°C temperature range.

Features

  • Integrated protection increases robustness
    • Increased protection on CANH and CANL
      • ±40V fault-tolerant
      • ±40kV ESD HBM protection
      • ±25V extended CMR
      • Short-circuit protection
    • Transmitter-dominant timeout prevents lockup
    • Thermal shutdown
  • Flexible design options
    • Slow slew rate to minimize EMI
    • Low-current Standby mode
  • High-speed operation of up to 5Mbps
  • -40°C to +125°C operating temperature range
  • Compact SOT-23-8 package

Applications

  • Industrial equipment
  • Instrumentation
  • Motor control
  • Building automation
  • Industrial drones
  • Service and educational robots

Block Diagram

Block Diagram - Analog Devices Inc. MAX33040E CAN Transceiver

Typical Application Circuit

Application Circuit Diagram - Analog Devices Inc. MAX33040E CAN Transceiver
Published: 2021-01-04 | Updated: 2024-08-02