Analog Devices / Maxim Integrated MAX5216LPTEVKIT Evaluation Kit

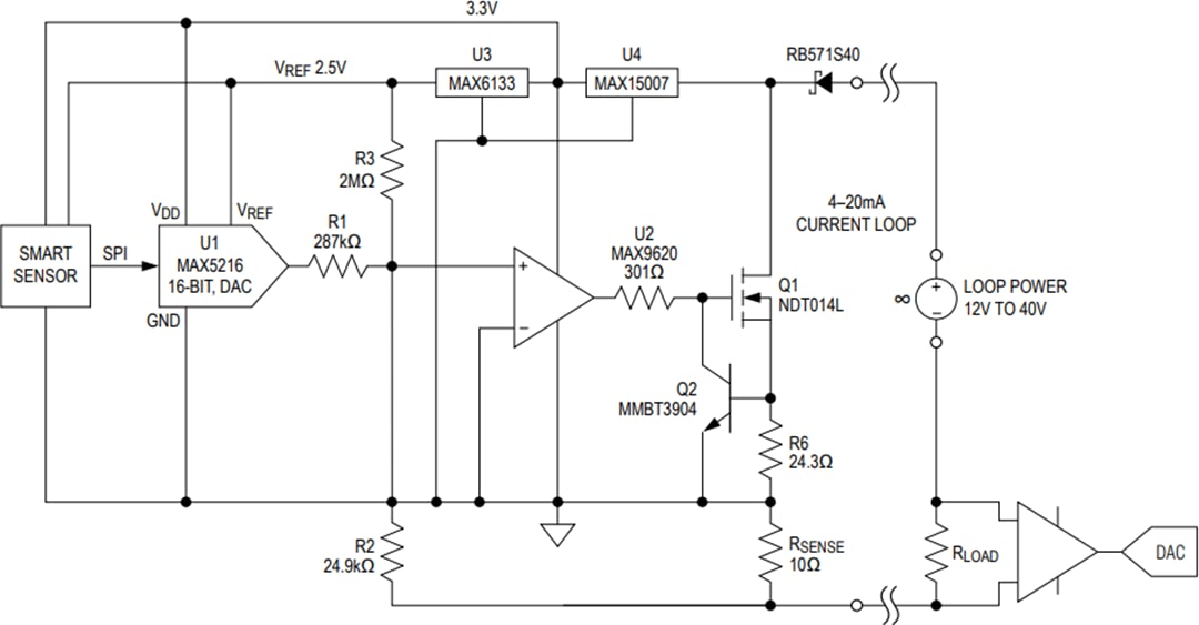
Analog Devices MAX5216LPTEVKIT Evaluation Kit enables evaluation of the loop-powered 4mA to 20mA current loop transmitter reference design. This reference design comes with fault-current-limiting capabilities and Highway Addressable Remote Transducer (HART) modem input/output ready. This kit utilizes the MAX5216, MAX6133, MAX9620, and MAX15007. The MAX5216 is a single-channel, low-power, buffered-output, 3-wire SPI interface 16-bit DAC. The MAX6133 is a 3ppm/°C, low-power voltage reference. The MAX9620 is a single-channel, zero-drift, high-efficiency op-amp with RRIO. The Analog Devices MAX15007 is a 40V, ultra-low quiescent current LDO. The evaluation kit also includes Microsoft Windows® compatible software that provides a simple graphical user interface (GUI) for exercising the features of this reference design.

Features

  • Analog Devices MAX5216 is a single-channel, low-power, buffered-output, 3-wire SPI interface 16-bit DAC
  • Analog Devices MAX9620 is a single-channel, zero-drift, high-efficiency operational amplifier with RRIO
  • Analog Devices MAX6133 is a 3ppm/°C, low-power voltage reference
  • Analog Devices MAX15007 is a 40V, ultra-low quiescent current low dropout regulator (LDO)
  • Analog Devices MAXQ622 is a 16-bit microcontroller with an infrared module
  • Wide 12V to 40V Input Supply Range
  • Transfer 16-Bit Digital Code to 4–20mA Loop Current
  • Offset and Gain Programmable
  • < 0.02 % FS Current Error at +25°C
  • < 0.1 % FS Current Error Over Temperature Range
  • -40°C to +105°C Temperature Range
  • 30mA ±20% Resistor-Selectable Current Limiting
  • 200µA (typ), 300µA (max) Quiescent Current
  • HART Modem Input and Output Ready
  • Direct USB Communication through the MAXQ622 Microcontroller
  • Windows XP-, Windows Vista-, and Windows 7 (32-Bit)-Compatible Software
  • SPI Interface Terminals
  • Proven PCB Layout
  • Fully Assembled and Tested

Applications

  • 2-Wire Sensors
  • Automatic Test Equipment
  • Automatic Tuning
  • Communication Systems
  • Gain and Offset Adjustment
  • Portable Instrumentation
  • Power Amplifier Control
  • Process Control and Servo Loops
  • Programmable Voltage and Current Sources

Block Diagram

Block Diagram - Analog Devices / Maxim Integrated MAX5216LPTEVKIT Evaluation Kit

Board Layout

Analog Devices / Maxim Integrated MAX5216LPTEVKIT Evaluation Kit
Published: 2016-08-24 | Updated: 2024-05-09