Azoteq IQS7223 Capacitive Touch/Proximity Controller ICs

Azoteq IQS7223 Capacitive Touch/Proximity Controller ICs offer accurate long-term and power-on presence detection with an I2C communication interface, configurable GPIOs, and low-power options. These ICs feature on-chip calculations that enable the IC to respond effectively, event/streaming modes, automated system power modes for optimal response, and a customizable user interface. The IQS7223 ICs include built-in functions such as dedicated intelligent wear output, differential measurements, automatic tuning, noise filtering, and debounce/hysteresis. These ProxFusion® ICs are ideal for headphone wear detection, fitness band or smartwatch wear detection, and presence detection purposes.  

Features

  • Highly flexible ProxFusion device
  • Sensor pad connections:
    • 9  for the QFN-20 package style
    • 8 for the WLCSP-18 package style
  • Dedicated WearMax™ sensor implementation for optimal wear/presence detection
  • Design simplicity:
    • PC Software for debugging and obtaining optimal settings and performance
    • One-time programmable settings for custom power-on IC configuration
    • Auto-run from programmed settings for simplified integration
  • Built-in functions:
    • Dedicated intelligent wear output
    • Differential measurements (advanced reference channel capabilities)
    • Automatic tuning
    • Noise filtering
    • Debounce and hysteresis
  • Automated system power modes for optimal response vs consumption
  • I2C communication interface with IRQ/RDY (up to fast plus -1MHz)
  • Event and streaming modes
  • Customizable user interface due to programmable memory
  • 1.8V (-5%) to 3.5V supply voltage range
  • Available package styles
    • 1.62mm2 x 0.5mm WLCSP-18, interleaved 0.4mm x 0.6mm ball pitch
    • 3mm2 x 0.5mm QFN20, 0.4mm pitch

Applications

  • Fitness band and smartwatch wear detection
  • Headphone wear detection
  • TWS earbud wear detection

Block Diagram

Block Diagram - Azoteq IQS7223 Capacitive Touch/Proximity Controller ICs

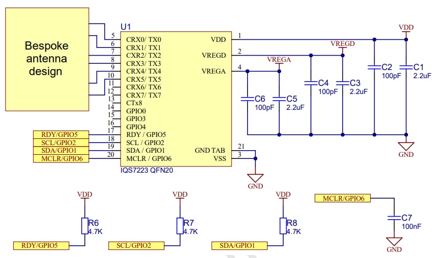
Reference Schematic Diagram

Schematic - Azoteq IQS7223 Capacitive Touch/Proximity Controller ICs

Videos

Published: 2021-06-25 | Updated: 2022-11-03