CML Micro CMX972 Quadrature Demodulator with IF PLL VCO

CML Micro CMX972 Quadrature Demodulator offers a wide 20MHz to 300MHz frequency range and optimized power consumption. The CMX972 Demodulator is suitable for superheterodyne architectures with IF frequencies up to 300MHz and may be used in low IF systems or those converting down to baseband. An on-chip PLL (Phase-Locked Loop), VCO (Voltage-Controlled Oscillator, and uncommitted baseband differential amplifier provide additional flexibility. Control of the CMX972 is by serial bus. The small, RF-optimized 32-pin VQFN package and minimal external components make the device ideal for space-constrained applications.

Features

  • 20MHz to 300MHz IF/RF demodulator
  • 10MHz Rx I/Q bandwidth
  • <1° I/Q phase matching
  • <0.5 dB I/Q gain matching
  • 10dB typical noise figure
  • IF PLL and VCO amp
  • 15mA operating supply voltage
  • 3.0V to 3.6V power supply
  • Low power of 24mA at 3.3V
  • 1000Ω typical input impedance
  • 200Ω typical output impedance
  • Small 32-lead VQFN package
  • -40°C to +85°C operating temperature range

Applications

  • Wireless data terminals
  • HF/VHF and UHF mobile radio
  • Avionics radio systems
  • Software Defined Radio (SDR)
  • Satellite terminals

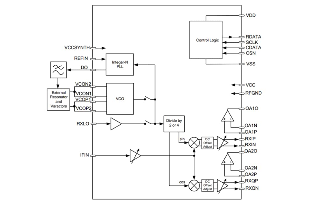
Block Diagram

Block Diagram - CML Micro CMX972 Quadrature Demodulator with IF PLL VCO
Published: 2019-11-19 | Updated: 2023-08-01