Infineon Technologies 1ED44176N01F EiceDRIVER

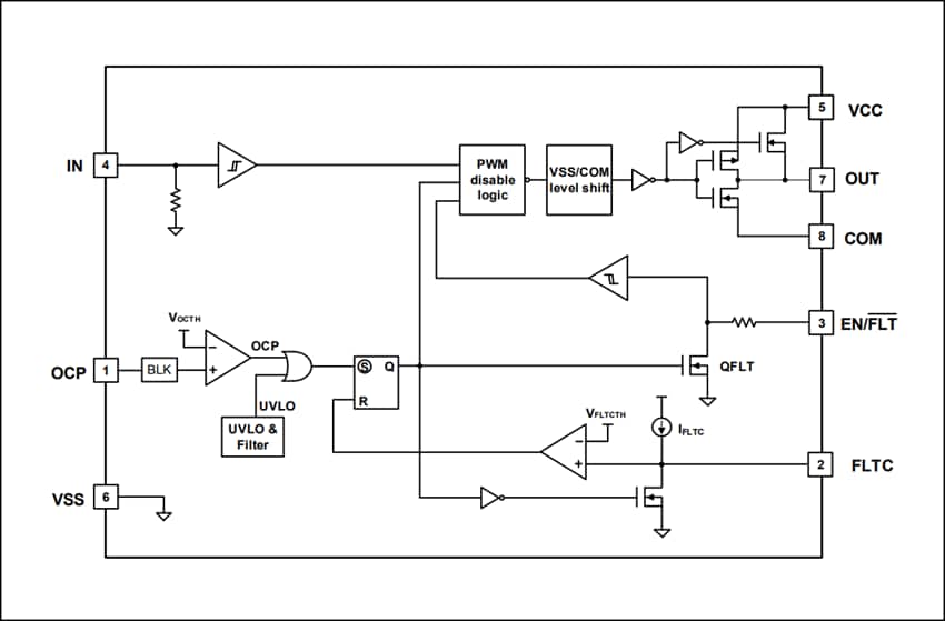
Infineon Technologies 1ED44176N01F EiceDRIVER is a 25V single-channel, low-side, non-inverting Gate Driver for MOSFET and IGBT (Insulated-Gate Bipolar Transistor),  with a 0.8A source and 1.75A sink currents in a small 8-lead PG-DSO8 package.

Over-current protection for the 1ED44176N01F is implemented by a current measurement with a comparator and multiple resistors and capacitors. The 1ED44176N01F EiceDRIVER provides cost and space savings by integrating the comparator. This low-side Gate Driver utilizes Infineon Latch Immune CMOS Technology to enable a rugged monolithic construction while realizing high fault reporting accuracy with an OCP (Over Current Protection) threshold tolerance of ±5%. The 1ED44176N01F also combines the fault output and enables functions into a single pin, further reducing space and system requirements.

Features

  • Integrated over-current protection and single-pin fault output and enable function provide potential space and cost savings
  • OCP threshold tolerance of ±5% provides accurate sensing
  • Flexible fault clear time set-up
  • Under-voltage lock-out provides protection at low supply voltage
  • 0.5V Over-current threshold with accurate ±5% tolerance
  • Over-current detection with positive voltage input
  • Single pin for fault output and enable
  • Programmable fault clear time
  • Under voltage lockout
  • CMOS Schmitt-triggered inputs
  • 3.3V, 5V, and 15V input logic compatible
  • Output in phase with input
  • Separate logic and power ground
  • 2kV ESD HBM
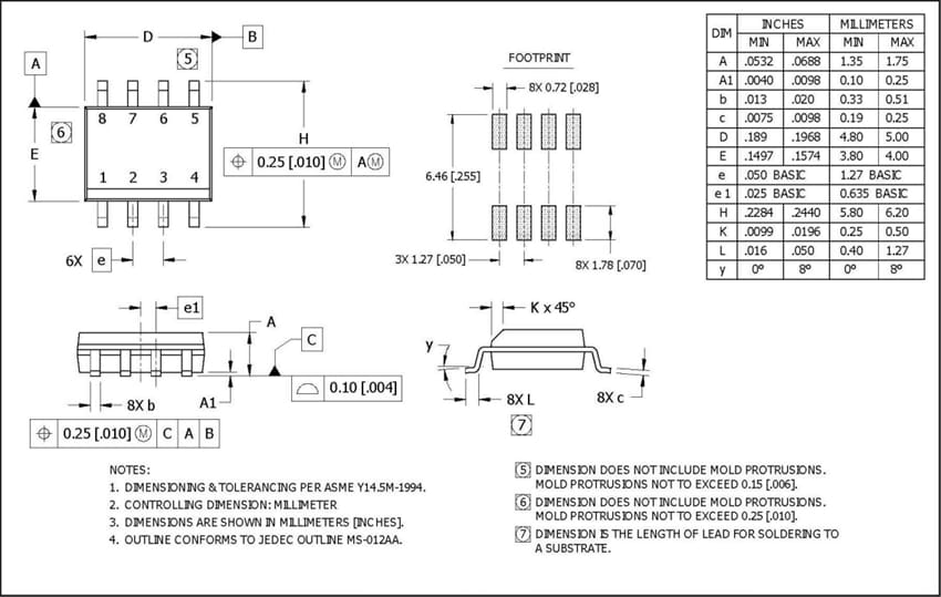
  • Industry-standard 8-lead PG-DSO8 package
  • RoHS compliant

Specifications

  • Channels: 1.0
  • Configuration: Low-side
  • Input Vcc: 12.7V to 20.0V
  • Isolation Type: Non-isolated
  • Output Current (Sink): 1.23A to 1.75A 
  • Output Current (Source): 0.56A to 1.23A
  • Turn Off Propagation Delay: 50.0ns to 95.0ns
  • Turn On Propagation Delay: 50.0ns to 95.0ns
  • UVLO Input (Off): 10.7V to 12.2V, 11.4V typical
  • UVLO Output (Off): 10.7V to 12.2V, 11.4V typical;
  • Voltage Class: 25.0V
  • Operating Temperature: -40°C to +125°C

Applications

  • Digitally controlled PFC
  • Air conditioner and HVAC
  • Home appliances
  • Industrial applications
  • General purpose low-side gate driver for single-ended topologies

Block Diagram

Infineon Technologies 1ED44176N01F EiceDRIVER

Package Outline

Infineon Technologies 1ED44176N01F EiceDRIVER
Published: 2018-11-02 | Updated: 2022-09-02