Infineon Technologies Wireless Charging ICs
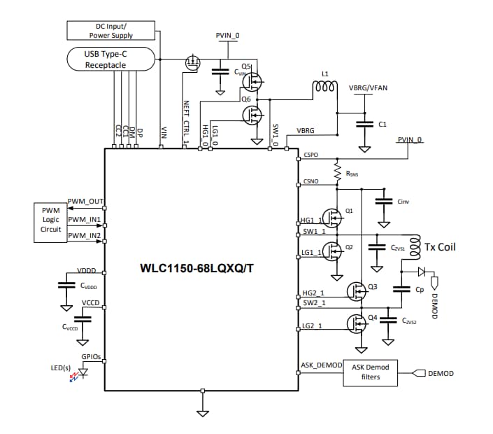
Infineon Technologies Wireless Charging ICs are highly integrated and ideal for 50W charging applications. The Wireless Charging ICs implement Infineon's high-power proprietary protocol mode to output 50W power. The Wireless Charging ICs address critical system requirements of high-power applications, like thermal, EMI, foreign object detection (FOD), high efficiency, and inverter control. This cost-effective solution supports compatibility with various input configurations for a wide range of high-power applications.
The Infineon Wireless Charging ICs are highly programmable, incorporating an on-chip 32-bit Arm® Cortex®-M0 processor, 128KB flash, 16KB RAM, and 32KB ROM. Furthermore, the device also contains various analog and digital peripherals such as an ADC, PWMs, and timers. The inclusion of a fully programmable MCU with analog and digital peripherals permits scalable wireless charging solutions.
Features
- 50W wireless power transfer using a proprietary protocol
- Qi v1.3.x compliant extended power profile (EPP) and basic power profile (BPP) transmitter (MP-A2 and similar)
- Integrated gate drivers for inverter
- Inverter control using frequency, duty cycle, and variable voltage
- Integrated buck controller for a fan that enables cooling of the interface surface during high-power delivery
- Integrated FOD
- I2C and UART communication ports
- Supports various input configurations i.e. USB PD/ PPS, fixed DC input of 20V without requiring an additional DC-DC converter
- Integrated USB-PD controller
- Supports USB-PD 3.1 version
- Programmable power supply (PPS) mode
- Support for USB PD legacy charging protocols like QC 2.0/ 3.0 and AFC
- Supports a wide input voltage range of 4.5V to 24V with an integrated buck-boost controller
Applications
- Wireless charging pads with power proprietary protocol (50W)
- Industrial wireless charging applications
- Vacuum cleaners, robotics, and drones
- Furniture and home goods
- Docking stations
- Smartphone chargers with Qi EPP (up to 15W)
Specifications
- Configurable protections
- Adaptive FOD
- Overcurrent protection (OCP) and overvoltage protection (OVP)
- Supports over-temperature protection through an integrated ADC circuit and internal temperature sensor
- -40°C to +105°C extended industrial temperature range
- 68-lead QFN 8.0mm x 8.0mm x 0.65mm LD68B 5.7mm x 5.7mm EPAD Package
WLC1150 Block Diagram
Typical Application
