Microchip Technology ATmega8 & ATmega8L 8-bit AVR Microcontrollers
ATmega8 and ATmega8L 8-bit AVR Microcontrollers are low-power CMOS MCUs based on AVR RISC architecture. By executing powerful instructions in a single clock cycle, the ATmega8 and ATmega8L MCUs achieve throughputs approaching 1MIPS per MHz, allowing system designers to optimize power consumption versus processing speed. The ATmega8 features an operating voltage range from 4.5V to 5.5V and an operating speed of up to 16Mhz. The lower-power ATmega8L can operate at 2.7V to 5.5V and offers an operating speed of up to 8MHz.
The Atmel® AVR core combines a rich instruction set with 32 general-purpose working registers. All 32 registers are directly connected to the Arithmetic Logic Unit (ALU), allowing two independent registers to be accessed in one single instruction executed in one clock cycle. The resulting architecture is more code efficient while achieving throughputs up to ten times faster than conventional CISC microcontrollers. Combining an 8-bit RISC CPU with In-System Self-Programmable Flash on a monolithic chip, the Atmel ATmega8 and ATmega8L offer a highly-flexible and cost-effective solution to many embedded control applications.
The ATmega8 and ATmega8L MCUs are supported with a full suite of program and system development tools, including C compilers, macro assemblers, program simulators, and evaluation kits. ATmega8 and ATmega8L Microcontrollers are offered in 28-lead PDIP, 32-lead TQFP, and 32-pad QFN/MLF packages for design flexibility.
Features
- High-performance, Low-power Atmel®AVR® 8-bit Microcontroller
- Advanced RISC Architecture
- 130 Powerful Instructions Most Single-clock Cycle Execution
- 32 × 8 General Purpose Working Registers
- Fully Static Operation
- Up to 16MIPS Throughput at 16MHz
- On-chip 2-cycle Multiplier
- High Endurance Non-volatile Memory Segments
- 8Kbytes of In-System Self-programmable Flash program memory
- 512Bytes EEPROM
- 1Kbyte Internal SRAM
- Write/Erase Cycles: 10,000 Flash/100,000 EEPROM
- Data retention: 20 years at 85°C/100 years at 25°C(1)
- Optional Boot Code Section with Independent Lock Bits
- In-System Programming by On-chip Boot Program
- True Read-While-Write Operation
- Programming Lock for Software Security
- Peripheral Features
- Two 8-bit Timer/Counters with Separate Prescaler, one Compare Mode
- One 16-bit Timer/Counter with Separate Prescaler, Compare Mode, and Capture Mode
- Real-Time Counter with Separate Oscillator
- Three PWM Channels
- 8-channel ADC in TQFP and QFN/MLF package
- Eight Channels 10-bit Accuracy
- 6-channel ADC in PDIP package
- Six Channels 10-bit Accuracy
- Byte-oriented Two-wire Serial Interface
- Programmable Serial USART
- Master/Slave SPI Serial Interface
- Programmable Watchdog Timer with Separate On-chip Oscillator
- On-chip Analog Comparator
- Special Microcontroller Features
- Power-on Reset and Programmable Brown-out Detection
- Internal Calibrated RC Oscillator
- External and Internal Interrupt Sources
- Five Sleep Modes: Idle, ADC Noise Reduction, Power-save, Power-down, and Standby
- I/O and Packages
- 23 Programmable I/O Lines
- 28-lead PDIP, 32-lead TQFP, and 32-pad QFN/MLF
- Operating Voltages
- ATmega8: 4.5V to 5.5V
- ATmega8L: 2.7V to 5.5V
- Speed Grades
- ATmega8: Up to 16MHz
- ATmega8L: Up to 8MHz
- Power Consumption at 4Mhz, 3V, 25°C
- Active: 3.6mA
- Idle Mode: 1.0mA
- Power-down Mode: 0.5μ
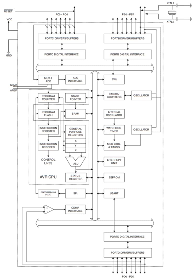
Block Diagram
