Microchip Technology PD69220 PoE Controllers
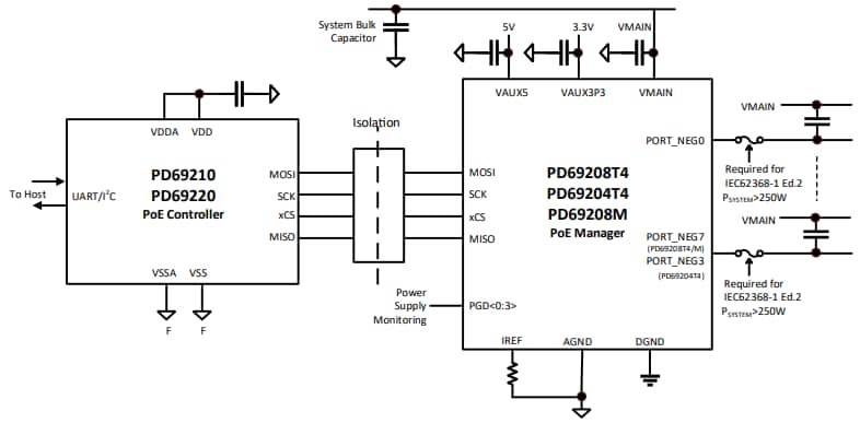
Microchip Technology PD69220 PoE Controllers are microchip-based, cost-effective, pre- and programmed MCUs. These controllers are designed to implement Enhanced mode PoE control in conjunction with the PD69208M, PD69208T4, and PD69204T4 PSE Managers. The PD69220 controllers utilize the I2C or UART interface to the host CPU and are designed to support software field upgrades through the communication interface. These controllers support IEEE®, 802.3af, IEEE 802.3at, IEEE 802.3bt, andPoH standards. The PD69220 controllers are available in a 32-pin 5mm × 5mm QFN package.Features
- Supports IEEE 802.3af, IEEE 802.3at, IEEE 802.3bt, UPoE, and PoH standards
- 48 logical ports (4-pair or 2-pair or any combination) number of ports
- 3V to 3.63V power supply voltage range
- –40°C to 85°C temperature range
- Industrial temperature grade
- Available in 32-pin, 5mm × 5mm QFN package
Typical PoE Application Circuit
Published: 2021-08-13
| Updated: 2024-03-01
