Microchip Technology PIC18FxJ50 / PIC18LFxJ50 nanoWatt Microcontrollers

Microchip Technology PIC18FxJ50 and PIC18LFxJ50 nanoWatt Microcontrollers are low-power 8-bit microcontrollers feature integrated full-speed USB 2.0, peripheral flexibility, and come in a small package for cost-sensitive applications. The PIC18FxxJ50 and PIC18LFJxx50 MCUs include deep sleep mode for low power applications, peripheral pin select for design flexibility for mapping peripherals to I/O pins, and a CTMU module for easy capacitive touch user interfaces. These Microchip MCUs are ideal for applications requiring cost-effective, low-power USB solutions with a robust peripheral set in a small package.

Features

  • 15nA Deep Sleep mode
  • 60nA Sleep mode (RAM retention)
  • 830nA Real Time Clock and Calendar operation in Sleep modes
  • 780nA Watch Dog Timer operation in Sleep modes
  • Integrated full speed USB 2.0
  • Deep Sleep mode ideal for battery applications
  • Peripheral Pin Select for mapping digital peripherals to various I/O for design flexibility
  • Hardware RTCC provides clock, calendar & alarm functions
  • Charge Time Measurement Unit (CTMU) supports capacitive touch screens
  • 2 Enhanced Capture / Compare / PWM modules
  • 2 MSSP serial ports for SPI or I2C communication
  • 2 Enhanced USART modules
  • 8-bit Parallel port
  • Dual analog comparators
  • 13 channel, 10-bit ADC
  • Self programming Flash supports 10k erase/write cycles & 20 years retention
  • Operating voltage 2.0V to 3.6V, 5.5V tolerant digital inputs

Applications

  • Internet of Things
    • Remote controls
    • Security systems
    • Portable meters
    • Wireless sensors
    • Electronic locks
    • Asset tracking
  • Wearables
    • Fitness monitors
    • Wearable sensors
  • Smart Energy
    • Energy meters
    • Flow meters
    • Smart plugs
  • Connected Home
    • BLUETOOTH® Low Energy devices
    • Security
    • Thermostats
    • Smoke detectors
  • Energy Harvesting
    • Solar harvesting
    • RF-powered devices
  • Medical
    • Glucometers
    • Blood pressure meters
    • Patient monitors
    • Pulse oximeters

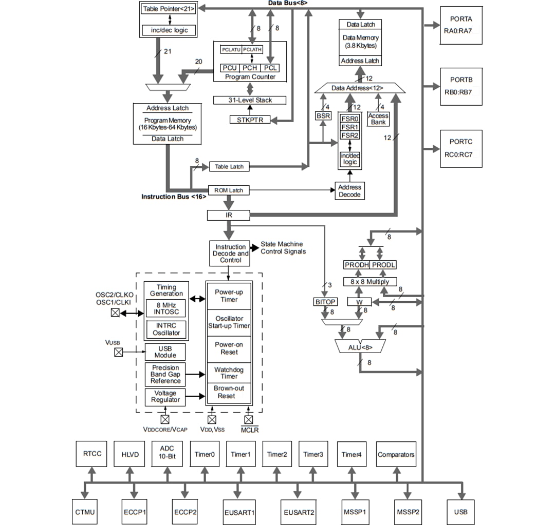
Block Diagram

Block Diagram - Microchip Technology PIC18FxJ50 / PIC18LFxJ50 nanoWatt Microcontrollers
Published: 2010-03-23 | Updated: 2022-03-11