Microsemi / Microchip ZL40292 Clock Fanout Buffer
Microsemi / Microchip ZL40292 Clock Fanout Buffer is a high-performance, ultra-low jitter device fully compliant with the Intel® DB2000Q Specification. The ZL40292 offers 20 Low-Power Push-Pull HCSL (High-Speed Current Steering Logic) PCIe Outputs and supports clock frequencies up to 250MHz. The ZL40292 Buffer also features an integrated Low Drop Out (LDO) Voltage regulator, which provides superior power supply noise rejection. The device supports a 3.3V power supply and offers a maximum output-to-output skew of 50ps.Microsemi / Microchip ZL40292 Clock Fanout Buffer is offered in a 10mm x 10mm, 72-pin Quad Flat No-lead (QFN) package. The device's operation is guaranteed over the -40°C to +85°C industrial temperature range.
Features
- Fully compliant with Intel DB2000Q specification
- 20 low-power push-pull HCSL PCIe outputs
- Ultra-low additive jitter: 15fs (typical)
- Supports clock frequencies from 0MHz to 250MHz
- Supports 3.3V power supplies
- Embedded LDO voltage regulator provides superior power supply noise rejection
- Maximum output to output skew of 40ps
- SMBus interface
- Eight OE pins
- Embedded series terminations adjusted for 85Ω differential transmission line
- Transparent for Spread-Spectrum Clock
- -40°C to +85°C operating temperature range
- QFN-72 package type
- 10mm x 10mm package size
Applications
- PCI Express generation
- 1/2/3/4/5 clock distribution
- Intel QuickPath Interconnect (QPI)
- Servers
- Storage and data centers
- Switches and routers
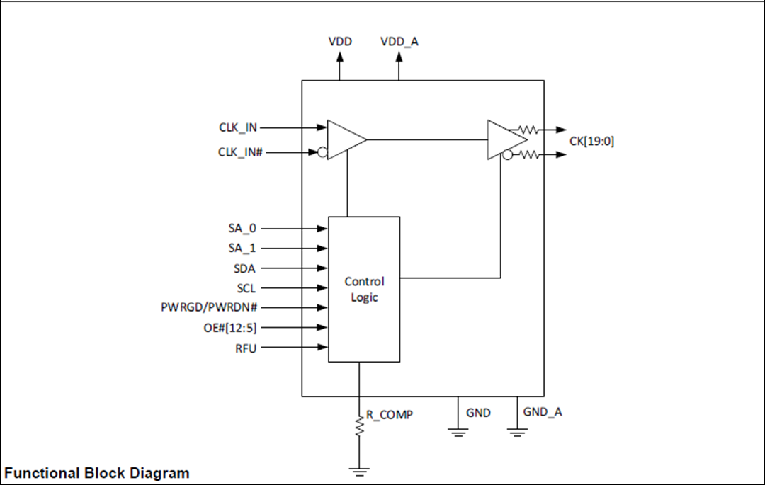
Block Diagram
AC Test Load
Published: 2019-03-29
| Updated: 2023-05-25
