Mikroe MIKROE-3274 Magnetic Linear Click

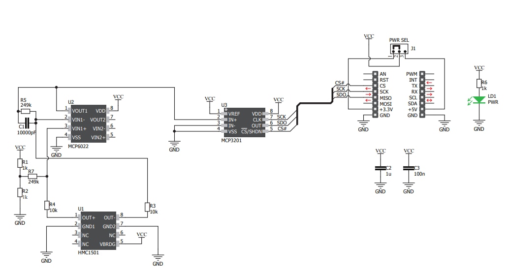
Mikroe MIKROE-3274 Magnetic Linear Click is an accurate position sensing Click board that is equipped with the Honeywell HMC1501 magnetic field displacement sensor IC. This click incorporates a single saturated-mode Wheatstone bridge that consists of four magneto-resistive elements. The MIKROE-3274 click also includes onboard modules such as Microchip MCP6022 operational amplifier and Microchip MCP3201 A/D converter. The HMC1501 sensor employs the Anisotropic Magneto-Resistive (AMR) technology that achieves a very high precision. Typical applications include the development of contactless position and direction sensing, Human Machine Interface (HMI), precision measurement, and proximity detection.

Features

  • Accurate position sensing click board
  • Onboard modules
    • Honeywell HMC1501 magnetic displacement sensor
    • Microchip MCP6022 dual, rail-to-rail operational amplifier
    • Microchip MCP3201 12-bit A/D converter with SPI interface
  • High-precision achieved by implementing AMR technology
  • Absolute sensing of the magnetic field
  • Compact size
  • Differential outputs from the internal Wheatstone bridge
  • SPI interface
  • 3.3V or 5V input voltage
  • 28.6mm x 25.4mm dimensions

Applications

  • Development of contactless position and direction sensing
  • HMI interfaces
  • Precision measurement
  • Proximity detection

Overview

Chart - Mikroe MIKROE-3274 Magnetic Linear Click

Schematic

Schematic - Mikroe MIKROE-3274 Magnetic Linear Click
Published: 2019-01-07 | Updated: 2022-08-02