Monolithic Power Systems (MPS) EV4255-VE-00A Evaluation Board
Monolithic Power Systems (MPS) EV4255-VE-00A Evaluation Board is designed to demonstrate the capabilities of the MP4255 converters. These MP4255 converters are dual-channel, monolithic, step-down converters with an I2C interface. Each channel can deliver up to 3A of output current, with excellent load and line regulation across a wide 4V to 36V input voltage range. The EV4255-VE-00A evaluation board is used in USB Power Delivery (PD) and USB Dedicated Charging Ports (DCP).Features
- Designed to evaluate MP4255 buck converters
- Dual-channel 3A or shared 6A output current
- Wide 4V to 36V operating input voltage (VIN) range
- 1V to 36V output voltage (VOUT) range with 12.6mV resolution and VOUT scale loop=0.0635
- 250kHz, 420kHz, 1.1MHz, or 2.1MHz configurable switching frequency (fSW)
- Frequency Spread Spectrum (FSS)
- Low-Dropout (LDO) mode
- Line-drop compensation
- Configurable Constant Current (CC) output current limiting, 50mA/step via the I2C
- Short-Circuit Protection (SCP)
- Internal, Low RDS(ON) 22mΩ High-Side MOSFET (HS-FET) and 26mΩ Low-Side MOSFET (LS-FET)
- I2C interface and One-Time Programmable (OTP) memory (PMBus compatible):
- Pulse-Frequency Modulation (PFM) and Pulse-Width Modulation (PWM) modes, current limiting, output voltage (VOUT), frequency spread spectrum, phase delay, and line drop compensation
- Bus voltage (VBUS) isolation N-channel MOSFET gate driver
- Load-shedding alert
- EN shutdown active discharge
- Available in a QFN-21 (4mm x 5mm) package
- Available in a Wettable-Flank package
Applications
- USB Power Delivery (PD)
- USB Dedicated Charging Ports (DCP)
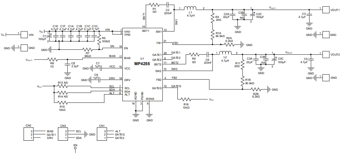
Schematic
Published: 2024-08-19
| Updated: 2024-08-30
