Monolithic Power Systems (MPS) MP2451 Step-Down Converter

Monolithic Power Systems (MPS) MP2451 Step-Down Converter is a high frequency (2MHz) switching regulator with an integrated internal high-side, high voltage power MOSFET. The MP2451 Step-Down Converter provides a single highly efficient 0.6A (or less) output with current mode control for fast loop response. The wide 3.3V to 36.0V input range accommodates a variety of step-down applications in the automotive input environment. A 1μA shutdown mode quiescent current allows use in battery-powered applications. High power conversion efficiency over a wide load range is achieved by scaling down the switching frequency at light load conditions to reduce the switching and gate-driving losses. Frequency fold-back helps prevent inductor current runaway during start-up. Thermal shutdown provides reliable, fault-tolerant operation.

The MP2451 Step-Down Converter is available in SOT-23-6 and TSOT-23-6 packages and is Lead-Free and RoHS Compliant.

Features

  • 130μA operating quiescent current
  • Wide 3.3V to 36.0V operating input range
  • 500mΩ internal power MOSFET
  • 2MHz fixed switching frequency
  • Internally compensated
  • Stable with ceramic output capacitors
  • Internal soft-start
  • Precision current limit without current sensing resistor
  • >90% efficiency
  • Output adjustable from +0.8V to 0.8xVIN
  • Low 3μA shutdown supply current
  • -40°C to +125°C operating junction temperature
  • Package options
    • SOT-23-6
    • TSOT-23-6
  • Lead-free and RoHS compliant

Applications

  • High voltage power conversion
  • Automotive systems
  • Industrial power systems
  • Distributed power systems
  • Battery powered systems

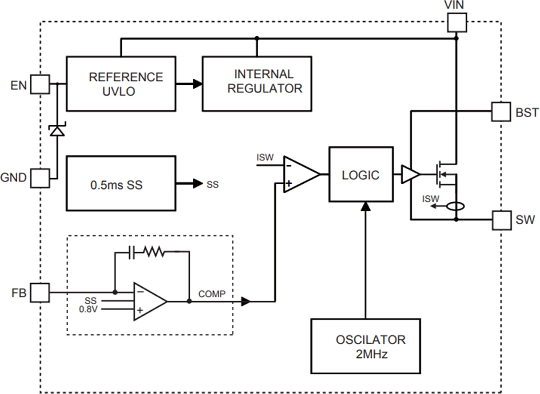
Block Diagram

Block Diagram - Monolithic Power Systems (MPS) MP2451 Step-Down Converter

Typical Application Circuit

Application Circuit Diagram - Monolithic Power Systems (MPS) MP2451 Step-Down Converter
Published: 2019-05-15 | Updated: 2023-10-23