Monolithic Power Systems (MPS) MP5030D USB Current-Limit Switches

Monolithic Power Systems (MPS) MP5030D USB Current-Limit Switches integrate charging port identification circuitry. The MP5030D Switches feature 3A of continuous output current over a wide input supply range. The MP5030D components support dedicated charging port (DCP) and charging downstream port (CDP) schemes for battery charging specification (BC1.2), divider mode, and 1.2V/1.2V mode. This is without the need for external user interaction.

The devices feature linear line drop compensation, load current detection, and status indication. Full protection features include hiccup current limiting, input over-voltage protection (OVP), and thermal shutdown. The MP5030D requires a minimal number of readily available, standard, external components to complete the USB switch and charging mode auto-detection solution.

Features

  • Load current detection and status indication
  • Up to 14V operating input voltage range
  • Support DCP schemes for BC1.2, divider mode, and 1.2V/1.2V mode
  • Supports CDP mode handshaking
  • Line drop compensation
  • Programmable high-accuracy current limit
  • 32mΩ low RDS(ON) power MOSFET
  • Input over-voltage shutdown protection
  • Compatible with buck, boost, and AC/DC converters
  • Available in a QFN-10 (1.5mm x 2mm) package

Applications

  • USB power supplies
  • AC/DC wall adapters with USB ports
  • Cigarette lighter adapters
  • Power banks

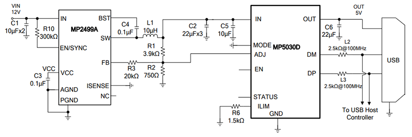
Typical Application

Application Circuit Diagram - Monolithic Power Systems (MPS) MP5030D USB Current-Limit Switches

Block Diagram

Block Diagram - Monolithic Power Systems (MPS) MP5030D USB Current-Limit Switches
Published: 2019-08-14 | Updated: 2023-10-30