Monolithic Power Systems (MPS) MPM3632S High-Frequency DC-DC Regulators

Monolithic Power Systems (MPS) MPM3632S High-Frequency DC-DC Regulators are synchronous, rectified, step-down, mini-module regulators with built-in power MOSFETs, an inductor, and two capacitors. The series offers a compact solution with only input and output capacitors to achieve a 3A continuous output current with excellent load and line regulation over a wide input supply range. The MPM3632S regulators operate in a fixed 2.2MHz switching frequency with constant on-time (COT) control to provide fast load transient responses. Full protections include output overvoltage (OVP), overcurrent (OCP), and thermal shut-down. MPS MPM3632S High-Frequency DC-DC Regulators eliminate design and manufacturing risks while improving time to market. The MPM3632S devices come in a space-saving EC LGA-10 package with 3mm x 3mm x 1.45mm dimensions.

Features

  • Wide 4V to 18V operation input range
  • Internally fixed soft-start time
  • 0.5% accuracy output voltage
  • 3A continuous output current
  • 2.2MHz switching frequency
  • Forced CCM mode
  • Power good indicator
  • Hiccup OCP
  • Output OVP
  • Fast transient response
  • EC LGA-10 package with 3mm x 3mm x 1.45mm dimensions

Applications

  • Server systems
  • Distributed power systems
  • Medical equipment
  • Imaging equipment

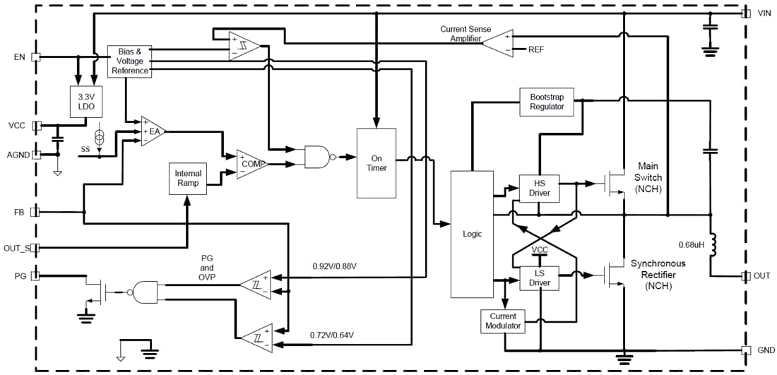
Functional Block Diagram

Block Diagram - Monolithic Power Systems (MPS) MPM3632S High-Frequency DC-DC Regulators
Published: 2020-04-08 | Updated: 2024-12-30