Monolithic Power Systems (MPS) MPM3824C Ultra-Small Power Modules

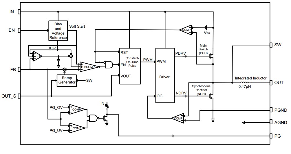
Monolithic Power Systems (MPS) MPM3824C Ultra-Small Power Modules are synchronous ultra-small modules with an integrated inductor. These power modules achieve up to 2A of continuous output current from a 2.75V to 6V input voltage range, with excellent load and line regulation. The MPM3824C modules deliver up to 85% efficiency and 100% duty cycle in dropout. These power modules operate in Forced Continuous Conduction Mode (FCCM) to deliver a small output voltage ripple, load regulation, and load transient response. The MPM3824C modules use Constant-On-Time (COT) control with input voltage feed-forward to stabilize the switching frequency across the input range.

The MPM3824C power modules include protection features such as cycle-by-cycle Over-Current Protection (OCP), Short-Circuit Protection (SCP) with hiccup mode, and thermal shutdown. These power modules require a minimum number of external components and are available in ECLGA-14 (2.5mm x 2.5mm x 1.2mm) package. The MPM3824C modules are ideal for optical modules, FPGA, ASIC, and other applications that require low ripple noise and a small PCB area.

Features

  • Ultra-low noise
  • Forced Continuous Conduction Mode (FCCM)
  • 100% duty cycle in dropout
  • Cycle-by-cycle Over-Current Protection (OCP)
  • Short-Circuit Protection (SCP) with hiccup mode
  • Thermal shutdown
  • Enable (EN) and Power Good (PG) for power sequencing
  • Available in ECLGA-14 (2.5mm x 2.5mm x 1.2mm) package

Specifications

  • Up to 2A of continuous output current (IOUT)
  • 2.75V to 6V input voltage (VIN) range
  • -40°C to 85°C operating junction temperature range
  • Adjustable output voltage from 0.6V

Applications

  • FPGA, ASIC, and DSP power
  • Optical modules
  • LDO replacements
  • Power for portable products
  • Storage:
    • Solid-State Drives (SSD)
    • Hard-Disk Drives (HDD)
  • Space-constrained applications

Application Circuit Diagram

Application Circuit Diagram - Monolithic Power Systems (MPS) MPM3824C Ultra-Small Power Modules

Functional Block Diagram

Block Diagram - Monolithic Power Systems (MPS) MPM3824C Ultra-Small Power Modules
Published: 2023-06-09 | Updated: 2024-10-29