Monolithic Power Systems (MPS) MPQ2178A Synchronous Step-Down Converters

Monolithic Power Systems (MPS) MPQ2178A Synchronous Step-Down Converters are monolithic, switch-mode converters with integrated internal power MOSFETs. These converters operate at 2.5V to 5.5V wide input range, 2A output current, 0.6V regulated output voltage, and -40°C to 150°C junction temperature range. The MPQ2178A converters feature cycle-by-cycle current limiting, output Over-Voltage Protection (OVP), Short-Circuit Protection (SCP) with hiccup mode, and thermal shutdown. These converters are used in applications such as automotive clusters, telematics, camera modules, key fobs, industrial supplies, battery-powered devices, and infotainment systems. The MPQ2178A converters require a minimal number of external components and are available in the QFN-8 (1.5mm x 2mm) package with AEC-Q100 grade 1 qualification.

Features

  • AEC-Q100 grade 1 qualified
  • Improved battery life:
    • 21μA sleep mode quiescent current (IQ)
    • Advanced Asynchronous Modulation (AAM) mode for increased efficiency under light-load conditions
  • High performance for improved thermals:
    • 70mΩ and 40mΩ internal power MOSFETs
  • Optimized for EMC/EMI:
    • MeshConnectTM flip-chip package
  • Optimized for board size and Bill Of Materials (BOM):
    • Integrated internal power MOSFETs
    • Integrated compensation network
    • Available in a compact QFN-8 (1.5mm x 2mm) package
  • Additional Features:
    • Enable (EN) for power sequencing
    • Power Good (PG)
    • 100% duty cycle
    • External Soft Start (SS) control
    • Output discharge
    • Cycle-by-cycle current limiting
    • Output Over-Voltage Protection (OVP)
    • Short-Circuit Protection (SCP) with hiccup mode
    • Thermal shutdown
    • Available in a wettable flank package

Specifications

  • 2.5V to 5.5V wide input voltage (VIN) range
  • Up to 2A output current (IOUT)
  • 1% feedback accuracy
  • -40°C to 150°C operating junction temperature (TJ) range
  • 2.4MHz switching frequency (fSW)

Applications

  • Automotive infotainment systems
  • Camera modules
  • Key fobs
  • Automotive clusters
  • Automotive telematics
  • Industrial supplies
  • Battery-powered devices

Application Diagram

Application Circuit Diagram - Monolithic Power Systems (MPS) MPQ2178A Synchronous Step-Down Converters

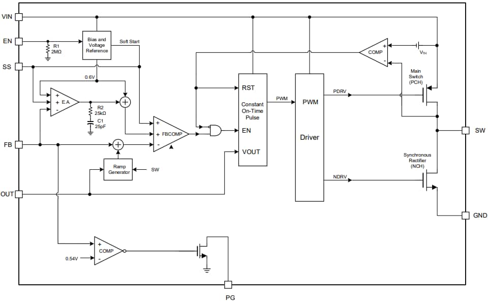
Block Diagram

Block Diagram - Monolithic Power Systems (MPS) MPQ2178A Synchronous Step-Down Converters
Published: 2022-03-22 | Updated: 2022-12-20