Monolithic Power Systems (MPS) MPQ4425C Synchronous Step-Down LED Driver

Monolithic Power Systems (MPS) MPQ4425C Synchronous Step-Down LED Driver features integrated internal power MOSFETs and can achieve up to 1.5A of continuous output current (IOUT). The output current is achieved across a wide input voltage range of 4V to 36V with excellent load and line regulation. This LED driver offers high efficiency in the synchronous mode across the entire IOUT load range. The MPQ4425C LED driver features current mode control that provides fast transient response and improved loop stabilization. This LED driver offers various protection features, including fault indication for LED short, Over-Current Protection (OCP) with valley current detection, and thermal shutdown. The MPQ4425C LED driver is available in a space-saving QFN-13 (2.5mm x 3mm) package and operates within the -40°C to 125°C temperature range. Typical applications include fog lights, Daytime Running Lights (DRLs), and puddle lights.

Features

  • Built for a wide range of automotive LED applications:
    • Wide 4V to 36V operating input voltage (VIN) range
    • Up to 1.5A Continuous LED current (ILED)
    • Pulse-Width Modulation (PWM) dimming with a minimum 100Hz dimming frequency (fDIM)
  • High performance for improved thermals:
    • 90mΩ/60mΩ low ON resistance (RDS(ON)), internal power MOSFETs
    • 0.195V reference voltage (VREF)
    • Synchronous mode for high-efficiency
  • Reduced EMC and EMI:
    • 2.2MHz default switching frequency (fSW)
  • Full protection features:
    • Fault indication for LED short, LED open, and thermal shutdown
    • Over-Current Protection (OCP) with valley current detection
    • Thermal shutdown
  • Additional features:
    • Forced Continuous Conduction Mode (FCCM)
    • Internal Soft Start (SS)
    • CISPR25 Class 5 compliant
    • Available in a QFN-13 (2.5mm x 3mm) package
    • Available in a wettable flank package
    • Available in AEC-Q100 Grade 1
       

Applications

  • Fog lights
  • Daytime Running Lights (DRLs)
  • Puddle Lights

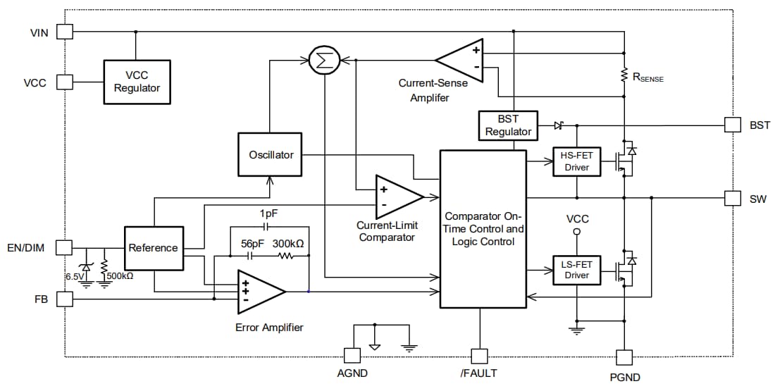
Block Diagram

Block Diagram - Monolithic Power Systems (MPS) MPQ4425C Synchronous Step-Down LED Driver

Typical Application Circuit

Application Circuit Diagram - Monolithic Power Systems (MPS) MPQ4425C Synchronous Step-Down LED Driver
Published: 2023-03-14 | Updated: 2023-04-17