Nexperia NEX40400 Synchronous Step-Down Converters

Nexperia NEX40400 Synchronous Step-Down Converters are high-efficiency devices with a low operating quiescent current of 60µA (typically). Nexperia NEX40400 provides up to 600mA output with current mode control for a fast loop response. The wide 4.5V to 40V input range is suitable for a variety of power step-down applications in industrial and automotive environments. An ultra-low 0.3µA shutdown supply current allows use in battery-powered applications.

High power conversion efficiency across a wide load range is achieved by folding down the switching frequency at light load conditions reducing switching losses. Frequency foldback helps to prevent inductor current runaway during start-up and allows operation in both high conversion ratio and low drop-out cases. Thermal shutdown provides reliable and robust operation. The Nexperia NEX40400 comes in a cost-effective 6-lead
SOT8061-1 (TSOT23-6) plastic, surface-mounted package with 2.9mm x 1.6mm body dimensions.

Features

  • Minimized solution size
  • Wide 4.5V to 40V input voltage range, suitable for 12V and 24V rail input application
  • 600mA continuous output current
  • Low Iq, both standby (60µA) and shutdown (0.3µA), to extend battery run time
  • 1% output voltage accuracy
  • 1.05MHz and 2.1MHz fixed switching frequency
  • Pulse Frequency Modulation (PFM) option for light load efficiency
  • Frequency foldback for high conversion ratio and low drop-out applications
  • Force PWM (FPWM) option for small output ripple
  • Spread spectrum for better EMI
  • Start-up with pre-biased output
  • Precision enable
  • Internal compensation
  • Short circuit protection with hiccup mode
  • Easy to use, EMI friendly
  • Cool package, lower thermals
  • SOT8061-1 (TSOT23-6) 6-lead, plastic surface-mounted package

Applications

  • Industrial distributed power systems
  • Grid infrastructures (smart E-meters)
  • Battery-powered home appliances
  • White goods

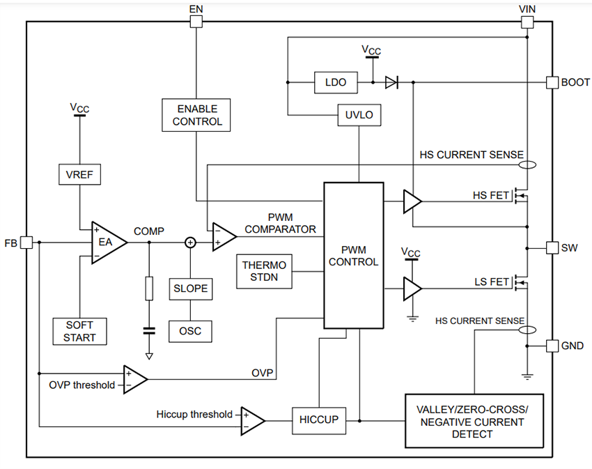
Functional Block Diagram

Block Diagram - Nexperia NEX40400 Synchronous Step-Down Converters

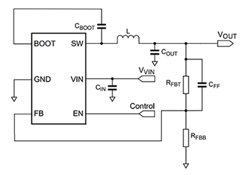
Typical Application Circuit

Application Circuit Diagram - Nexperia NEX40400 Synchronous Step-Down Converters
Published: 2025-02-21 | Updated: 2025-02-25