Nisshinbo NA220x 5V Analog Front-Ends (AFEs)

Nisshinbo NA220x 5V Analog Front-Ends (AFEs) feature high-precision 16-, 20- or 24-bit resolution, a programmable gain amplifier (PGA) of up to 128 times, and a multiplexer in a compact package. Also, multiple sensors can be used in combination. This design solves the problem of increased work hours for constant adjustment. These C-MOS-based AFE supports a 5V operating supply voltage, making it an ideal AFE for microcontroller-based systems. The QFN4040-24-NB package size of 4mm x 4mm x 0.75mm contributes to system miniaturization. The NA220x performs conversion rates from 3.125ksps to 9.6ksps and offers error detection (CRC8 or checksum), which is useful for noise applications. Nisshinbo NA220x 5V AFE is ideal for industrial equipment, such as temperature controllers, pressure sensors, flowmeters, programmable logic controllers (PLCs), and digital panel meters.

Features

  • 4-channel built-in multiplexer detects a variety of sensor signals
  • Ideal for the industrial equipment market thanks to a 5V (or ±2.5V) operating voltage
  • Small package contributes to miniaturization of applications and reduction of mounting area
  • Negative voltage input enables the detection of sensor signals from near GND
  • Communication error detection (CRC8, Check SUM) and disconnection detection functions reduce the risk of false detection

Applications

  • Temperature controllers
  • Pressure sensors
  • Flowmeters
  • PLCs
  • Digital panel meters

Specifications

  • NA2204 24-bit, NA2203 20-bit, NA2202 16-bit ADC resolution (no missing codes)
  • QFN4040-24-NB package
  • 4mm x 4mm x 0.75mm dimensions
  • Power supply voltage
    • Analog: ±2.7V to ±5.5V (unipolar) and ±2.5V (bipolar)
    • Digital: ±2.7V to ±5.5V
  • 3.125ksps to 9.6ksps data rate
  • Input mode
    • 4x differential inputs
    • 8x single-ended inputs
    • Pseudo-differential
  • -40°C to +125°C operating temperature range

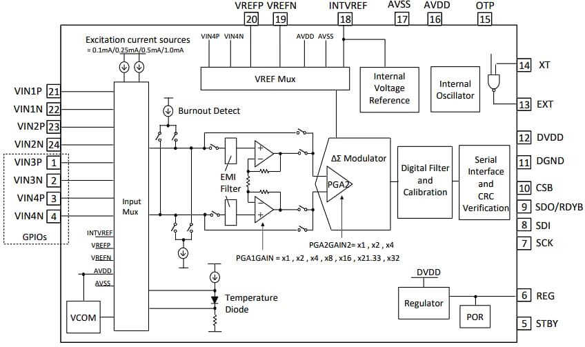
Block Diagram

Block Diagram - Nisshinbo NA220x 5V Analog Front-Ends (AFEs)

Dimensions

Infographic - Nisshinbo NA220x 5V Analog Front-Ends (AFEs)

Videos

Published: 2024-07-01 | Updated: 2025-07-07