onsemi NCV7694 LED Driver
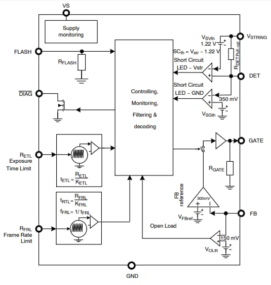
onsemi NCV7694 LED Driver is a device that drives a string of Infrared (IR) LEDs using an external MOSFET. The IR LEDs are used to illuminate the surroundings of the image sensor. This LED driver's features prevent the IR LEDs from being ON too long due to an inappropriate exposure time. The NCV7694 LED driver with hardware interlocks helps protect the user's eyes when the control signal fails. This device can detect open load, short circuit to GND, and voltage supply (VS). onsemi NCV7694 LED Driver is available in a 10-pin DFN package. Applications include in-cabin monitoring sensors, infrared illumination for automotive cameras, machine vision systems, and surveillance systems.Features
- Constant current output for LED string drive
- FLASH input pin
- Open LED diagnostic detection
- Short LED to GND and VS detection
- Safety feature prevents being ON for too long
- Safety feature prevents being ON too frequently
- External resistor defining maximum ON time
- External resistor defining minimum OFF time
- Protection against short-to-ground and open external resistors
- Detection and protection against undervoltage and overtemperature
- AEC-Q100 qualified and PPAP capable
- ASIL-A safety design, ISO26262 compliant
- 10-pin packaging
- Wettable flank package for enhanced optical inspection
- Lead-free devices
Applications
- In-cabin monitoring sensors
- Infrared illumination for automotive cameras
- Machine vision systems
- Surveillance systems
Block Diagram
Published: 2020-12-15
| Updated: 2024-05-21
