onsemi FPF2890 22V/5.5A Protection Switches

onsemi FPF2890 22V/5.5A Protection Switches feature 5.5A continuous and 15A surge current for 10ms at 2% power switch for USB Type-C®/Power Delivery (PD) applications. The onsemi FPF2890 switches offer Over-Voltage Protection (OVP), Over-Temperature Protection (OTP), and an Ideal Diode True Reverse Current Block (IDTRCB) to protect systems. These devices have a low on-resistance of 33mΩ (typical) in a DFN package and can operate from 3.4V to 22V and up to 28V absolutemaximum. These devices are available in a thermally enhanced 3mm x 3mmDFN-12 package, which can operate over a -40°C to +125°C junction temperature range.

The onsemi FPF2890 protection switches are an ideal solution for multi-port Type-C PD current-sinking applications. The IDTRCB feature prevents the VIN from rising due to reverse current flow from the VOUT under all conditions. An internal soft-start circuit controls inrush currents due to capacitive loads, and the slew rate can be adjusted using an external capacitor. The integrated back-to-back MOSFET offers a low on-resistance and high SOA to safely handle high currents and a wide range of output capacitances on VOUT.

Features

  • 22V/5.5A capable OTP/OVP/IDTRCB power switch
  • 15A peak current for 10ms at 2% duty cycle
  • 3.4V to 22V input voltage range
  • Ultra-low on-resistance - 33mΩ typical
  • Up to 28V input/output voltage ABS
  • Active HIGH EN polarity
  • Ideal Diode True Reverse Current Blocking (IDTRCB)
  • Configurable soft-start
  • Thermal shutdown
  • Open drain fault FTLB output to indicate INRUSH, OTP, OVP, and IDTRCB events
  • Thermally enhanced DFN 3mm x 3mm, 12-lead package
  • IEC 61000-4-5 - ±35V on VIN and VOUT
  • IEC 61000-4-2 - ±8kV on VIN and VOUT

Applications

  • Hot-swap and inrush current control
  • Power distribution in portable devices
  • Battery-powered systems
  • Industrial and automotive electronics
  • USB and power supply protection
  • Load switching

Specifications

  • 3.4V to 22.0V operating voltage range
  • 3V to 3.35V under-voltage lockout threshold range
  • 250mV typical under-voltage lockout hysteresis
  • 380µA typical input quiescent current
  • 48µA maximum VIN shutdown current, 32µA typical
  • 7.5µA maximum output leakage current, 4.5µA typical
  • 33mΩ to 35mΩ typical on-resistance range
  • Input logic voltage
    • 1.4V maximum high (rising)
    • 0.6V minimum low (falling)
  • 0.3V maximum output logic low voltage
  • 475kΩ to 985kΩ input pull-down resistance range
  • 23V to 25V over-voltage protection threshold range
  • 512µs typical over-voltage protection debounce time
  • 70mV typical ideal diode TRCB regulation voltage
  • 50mV typical TRCB protection trip point
  • 0.5µs typical TRCB delay time
  • +140°C typical thermal shutdown
  • 8ms typical turn-on delay time
  • 1.9ms typical turn-on rise time
  • 32µs typical turn-off fall time
  • 512µs typical current clamping timer
  • 8ms typical current clamping retry timer
  • Maximum thermal resistance
    • 2.38°C/W junction-to-case
    • 32.18°C/W junction-to-ambient
  • Electrostatic Discharge (ESD) capability
    • 2kV Human Body Model (HBM) per ANSI/ESDA/JEDEC JS-001
    • 2kV Charged Device Model (CDM) per JESD22−C101
  • Temperatures
    • +260°C maximum lead soldering for 10s
    • +150°C maximum junction
    • +125°C maximum operating junction
    • -40°C to +125°C ambient operating range

Applicatino Circuit Diagram

Application Circuit Diagram - onsemi FPF2890 22V/5.5A Protection Switches

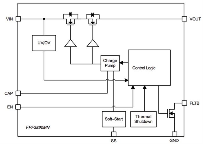
Block Diagram

Block Diagram - onsemi FPF2890 22V/5.5A Protection Switches
Published: 2025-09-02 | Updated: 2025-09-09