onsemi NCP51100A Low-Side Gate Driver

onsemi NCP51100A Low-Side Gate Driver is a 700V high side and low side driver with a 3.5A source and 3A sink current drive capability. The NCP51530 offers propagation delay, low quiescent current, and low switching current at high frequencies of operation. This device is tailored for highly efficient power supplies operating at high frequencies. The device is offered in two versions, NCP51530A or NCP51530B. NCP51530A has a typical 60ns propagation delay, while NCP51530B has a typical propagation delay of 25ns. NCP51530 comes in SOIC8 and DFN10 packages.

Features

  • High voltage range up to 700V
  • NCP51530A typical 60ns propagation delay
  • NCP51530B typical 25ns propagation delay
  • Low quiescent and operating currents
  • 15ns max rise and fall time
  • 3.5A source/3A sink currents
  • Under-voltage lockout for both channels
  • 3.3V and 5V input logic compatible
  • High dv/dt immunity up to 50V/ns
  • Pin-to-Pin is compatible with industry-standard half-bridge ICs
  • Matched propagation delay (7ns max)
  • High negative transient immunity on bridge pin
  • DFN10 package offers both improved creepage and exposed pad

Applications

  • High-density SMPS for Servers, Telecom, and Industrial
  • Half/full-bridge and LLC converters
  • Active clamp flyback/forward converters
  • Solar inverters and motor controls
  • Electric power steering

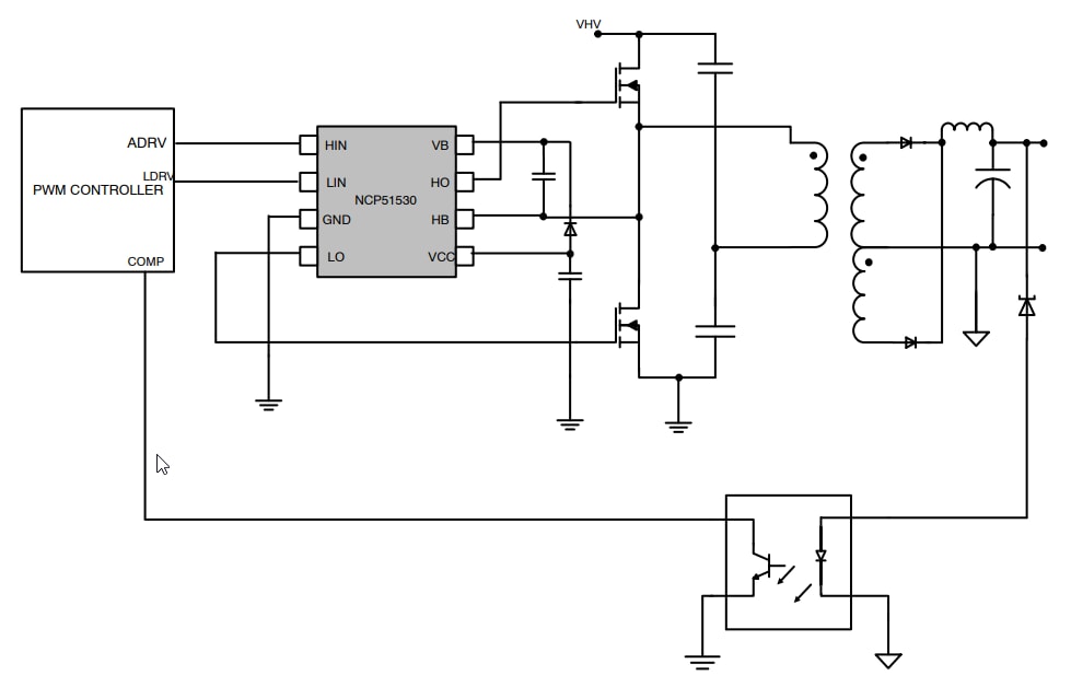
Block Diagram

Block Diagram - onsemi NCP51100A Low-Side Gate Driver
Published: 2021-11-16 | Updated: 2023-08-04