onsemi NCV33172 & NCV33174 Operational Amplifiers

onsemi NCV33172 and NCV33174 Operational Amplifiers operate at 180µA per amplifier, providing a 1.8MHz gain bandwidth product and a 2.1V/µs slew rate. The onsemi NCV33172 and NCV33174 amplifiers are optimized for single supply operation, with a common mode input voltage that includes ground potential. Featuring a Darlington input stage, the amplifiers offer high input resistance, low input offset voltage, and high gain. The all-NPN output stage delivers a large output voltage swing, high capacitance drive capability, and a symmetrical AC frequency response, free from deadband crossover distortion.

Features

  • Low 180A (per amplifier) supply current
  • Wide 3.0V to 44V or ±1.5V to ±22V supply operating range
  • Wide input common mode range, including ground (VEE)
  • 1.8MHz wide bandwidth
  • 2.1V/s high slew rate
  • 2.0mV low input offset voltage
  • -14.2V to +14.2V (with ±15V supplies) large output voltage swing
  • Large 0pF to 500pF capacitance drive capability
  • Low 0.03% total harmonic distortion
  • 60° excellent phase margin
  • 15dB excellent gain margin
  • Output short circuit protection
  • ESD diodes provide input protection for dual and quad
  • NCV prefix for automotive and other applications requiring unique site and control change requirements; AEC-Q100 qualified and PPAP capable
  • Pb-free, Halogen-free/BFR-free, and RoHS-compliant

Applications

  • Single-supply analog signal processing
  • Sensor interface circuits
  • Low-power audio amplification
  • Active filters

Videos

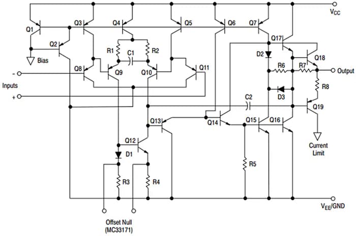
Schematic

Schematic - onsemi NCV33172 & NCV33174 Operational Amplifiers
Published: 2024-08-08 | Updated: 2024-12-10