United States
Singapore
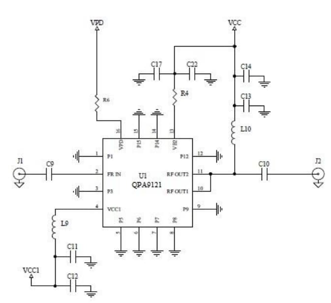
Wideband, high gain, and high peak power driver amplifier providing 27dBm P3dB with 28dB gain.