RECOM Power RPH-3.0-EVM-1 Evaluation Module

RECOM Power RPH-3.0-EVM-1 Evaluation Module is a ready-to-go evaluation platform for the RPH-3.0 Power Buck Regulator Module. The evaluation module evaluates control, power good, and sensing functions with various output voltage pre-selects from 1V to 15V. The RPH-3.0-EVM-1 features a class B EMI filter with thermal design considerations to optimize performance. The RECOM Power RPH-3.0-EVM-1 Evaluation Module is ideal for industrial controllers, microprocessors, microcontrollers, and industrial Internet of Things (IoT).

Features

  • Evaluation platform for RPH-3.0 Buck Regulator Module
  • Thermal design considerations
  • EMI Class B filter
  • Evaluates control, power good, and sensing functions
  • UVLO voltage select

Applications

  • Industrial controllers
  • Microprocessors
  • Microcontrollers
  • Industrial IoT

Specifications

  • 4.5VDC to 55VDC input voltage range
  • Output voltage pre-selects
    • 1VDC, 1.2VDC, 1.8VDC, 2.5VDC, 3.3VDC, 5VDC, 12VDC, 15VDC
  • 3000mA max output current rating
  • 100kHz to 1000kHz switching frequency

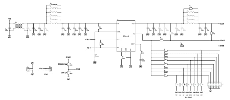
Schematic

Schematic - RECOM Power RPH-3.0-EVM-1 Evaluation Module
Published: 2024-05-29 | Updated: 2024-05-30