Renesas Electronics RTKA211412DE0000BU Evaluation Board

Renesas Electronics RTKA211412DE0000BU Evaluation Board demonstrates and quickly evaluates the RAA211412, a DC/DC step-down regulator with 630kHz switching frequency. The RAA211412 regulator supports a wide operating input voltage range from 5.8V to 45V and adjustable output voltage. This RAA211412 step-down regulator can deliver a maximum continuous output current of up to 1A. The RTKA211412DE0000BU evaluation board implements a complete buck regulator using the RAA211412.

Features

  • Simple and flexible design
  • Adjustable output voltage
  • Convenient power conversion

Specifications

  • 5.8V to 45V input voltage range
  • 3.3V output voltage 
  • Up to 1A output current
  • 630kHz switching frequency

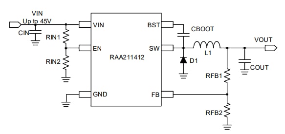
Block Diagram

Block Diagram - Renesas Electronics RTKA211412DE0000BU Evaluation Board

Board Setup

Mechanical Drawing - Renesas Electronics RTKA211412DE0000BU Evaluation Board

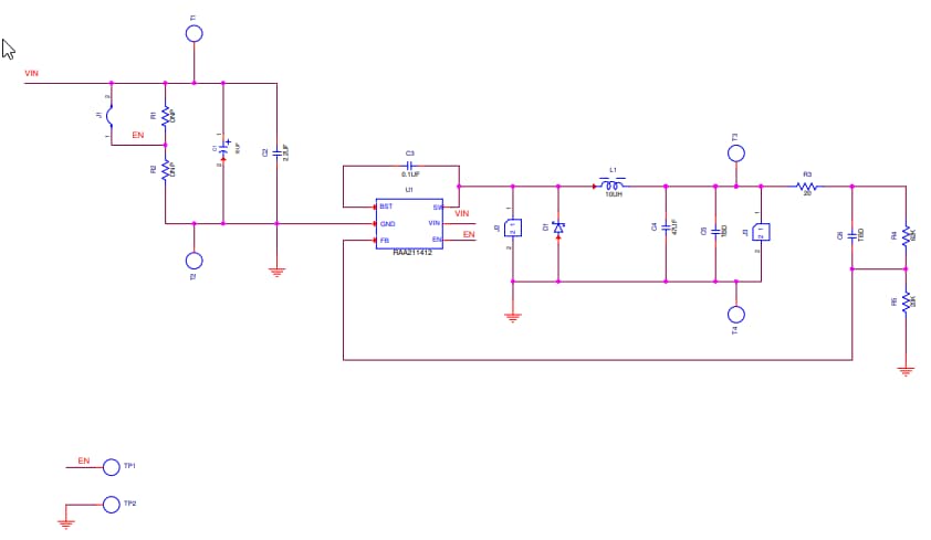
Schematic Diagram

Schematic - Renesas Electronics RTKA211412DE0000BU Evaluation Board
Published: 2023-06-07 | Updated: 2023-07-11