ROHM Semiconductor BD142x Series Automotive Current Sense Amplifiers

ROHM Semiconductor BD142x Series Automotive Current Sense Amplifiers are designed for precise and reliable current sensing in automotive applications. The ROHM Semiconductor BD142x Series devices operate over a wide supply voltage range, with models supporting up to 2.7V to 18V, and feature an extensive common-mode voltage range from -14V to +80V. The output analog voltage offers multiple gain options, ranging from 20V/V to 100V/V, tailored to various sensing requirements. The included matched gain resistors minimize gain error and offset voltage. The low input bias current of 1µA reduces offset in the shunt resistor path, ensuring high accuracy and performance in demanding environments.

Features

  • AEC-Q100 qualified
  • Wide common mode voltage range
  • High accuracy
  • Low offset voltage
  • Low input bias current

Applications

  • Onboard chargers
  • DC/DC converters
  • Electric compressors

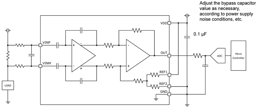
Typical Application Circuit

Application Circuit Diagram - ROHM Semiconductor BD142x Series Automotive Current Sense Amplifiers
View Results ( 7 ) Page
Part Number Datasheet Package/Case Supply Voltage - Max Gain V/V
BD14230FVJ-CE2 BD14230FVJ-CE2 Datasheet TSSOP-B8J 5.5 V 20 V/V
BD14231FVJ-CE2 BD14231FVJ-CE2 Datasheet TSSOP-B8J 18 V 50 V/V
BD14211G-LATR BD14211G-LATR Datasheet SSOP-6 5.5 V 50 V/V
BD14221G-CTR BD14221G-CTR Datasheet SSOP-6 5.5 V 50 V/V
BD14222G-CTR BD14222G-CTR Datasheet SSOP-6 5.5 V 100 V/V
BD14232FVJ-CE2 BD14232FVJ-CE2 Datasheet TSSOP-B8J 18 V 100 V/V
BD14220G-CTR BD14220G-CTR Datasheet SSOP-6 5.5 V 25 V/V
Published: 2025-01-07 | Updated: 2025-06-16