ROHM Semiconductor ROHM BD9A100MUV Synchronous Buck DC/DC Converter

ROHM's BD9A100MUV Single Synchronous Buck DC/DC Converter is a synchronous buck switching regulator with built-in low on-resistance power MOSFETs. It is capable of providing current up to 1A. The SLLM control provides excellent efficiency characteristics in light-load conditions which make the product ideal for equipment and devices that demand minimal standby power consumption. The oscillating frequency is high at 1MHz using a small value of inductance. It is a current mode control DC/DC converter and features a high-speed transient response. Phase compensation can also be set easily.

Features

  • Synchronous Single DC/DC Converter
  • SLLM (Simple Light Load Mode) Control
  • Over Current Protection
  • Short Circuit Protection
  • Thermal Shutdown Protection
  • Under Voltage Lockout Protection
  • Adjustable Soft start Function
  • Power Good Output
  • VQFN016V3030 Package (Backside Heat Dissipation)

Applications

  • Step-Down Power Supply for DSPs, FPGAs, Microprocessors, etc.
  • Laptop PCs/ Tablet PCs/ Servers
  • LCD TVs
  • Storage Devices (HDDs/SSDs)
  • Printers, OA Equipment
  • Entertainment Devices
  • Distributed Power Supply, Secondary Power Supply

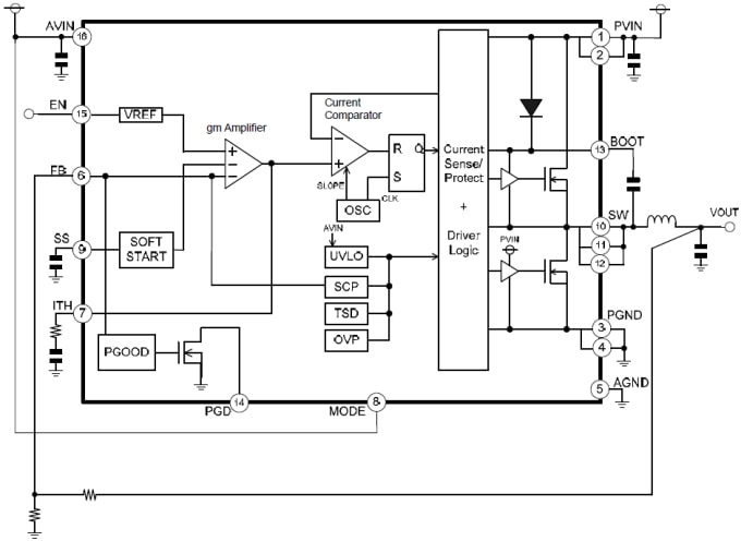
Block Diagram

Block Diagram - ROHM Semiconductor ROHM BD9A100MUV Synchronous Buck DC/DC Converter
Published: 2015-01-20 | Updated: 2022-03-11