Skyworks Solutions Inc. SKY67153-396LF Evaluation Boards
Skyworks Solutions Inc. SKY67153-396LF Evaluation Boards are designed to test the performance of the SKY67153-396LF Low Noise Amplifier (LNA). This amplifier features an active bias, high-linearity, superior gain, and industry-leading low Noise Figure (NF) performance. Four different SKY67153-396LF evaluation boards are available for different frequency operations ranging from 700MHz to 1000MHz, 1600MHz to 2170MHz, 2300MHz to 2700MHz, and 3400MHz to 3800MHz. The SKY67153-396LF evaluation boards are used in LTE, GSM, WCDMA, HSDPA macro and micro base stations, L- and S-band ultra-low-noise receivers, and high-temperature transceiver applications.Features
- Evaluates SKY67153-396LF LNA
- Ultra-low evaluation boards NF:
- 0.25dB @ 849MHz
- 0.35dB @ 1850MHz
- 0.50dB @ 2500MHz
- 0.70dB @ 3600MHz
Applications
- LTE, GSM, WCDMA, HSDPA macro and micro base stations
- L- and S-band ultra-low-noise receivers
- Cellular repeaters, DAS, and RRH/RRUs
- High-temperature transceiver applications to 105°C
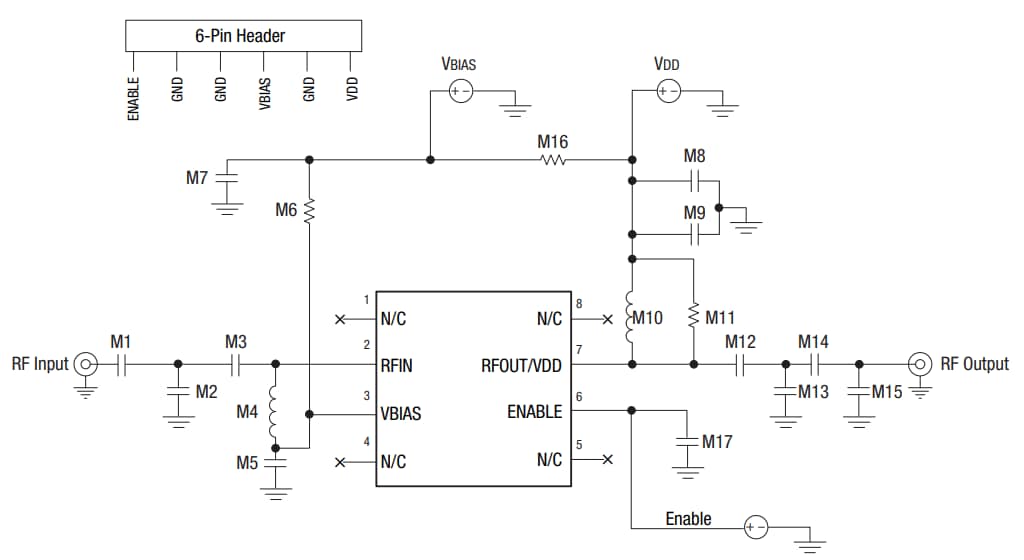
Evaluation Board Schematic
Published: 2020-06-11
| Updated: 2022-03-11
