STMicroelectronics STEVAL-CCA027V1 Demonstration Board
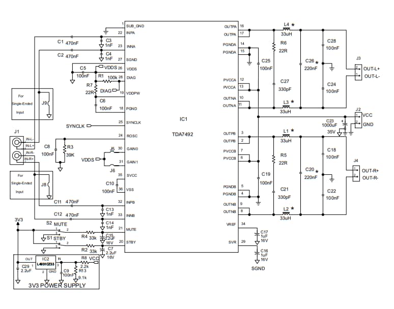
STMicroelectronics STEVAL-CCA027V1 Class-D Audio Amplifier Demonstration Board is designed for the TDA7492 high-power dual BTL class-D audio amplifier. Due to its high efficiency, the device is assembled in PSSO36 and can dissipate the generated heating using a reasonably small heatsink.On the board, some jumpers allow the configuration of the amplifier to verify all the features, such as single-ended or differential inputs and fixed gain settings. Standby and mute functions are enabled through the microswitches provided.
Features
- 50W +50W continuous output power @ THD = 10%, RL = 6 Ω, VCC = 25V
- 40W +40W continuous output power @ THD = 10%, RL = 8 Ω, VCC = 25V
- 8V to 26V wide single supply operation
- Four selectable, fixed gain settings (21.6dB, 27.6dB, 31.1dB, and 33.6dB)
- High efficiency (η = 90%)
- Differential inputs to minimize common-mode noise
- Standby and mute features
- Short-circuit and thermal overload protections
- Externally synchronizable
- RoHS compliant
Circuit Schematic
Published: 2019-10-07
| Updated: 2024-03-14
