STMicroelectronics STEVAL-MKI242A Adapter Board
STMicroelectronics STEVAL-MKI242A Adapter Board facilitates the evaluation of MEMS devices in the ST1VAFE6AX biosensor family. This adapter board can be plugged into a standard DIL-24 socket. The STEVAL-MKI242A adapter board is tested and supported by the STEVAL-MKI109V3 motherboard, which includes a high-performance 32-bit microcontroller. This adapter board comes with decoupling capacitors on the VDD and VDDIO power supply lines. The STEVAL-MKI242A adapter board is used in body monitoring applications.Features
- Complete ST1VAFE6AX pinout for a standard DIL-24 socket
- Compatible with STEVAL-MKI109V3 motherboards
- RoHS compliant
Applications
- Body monitoring
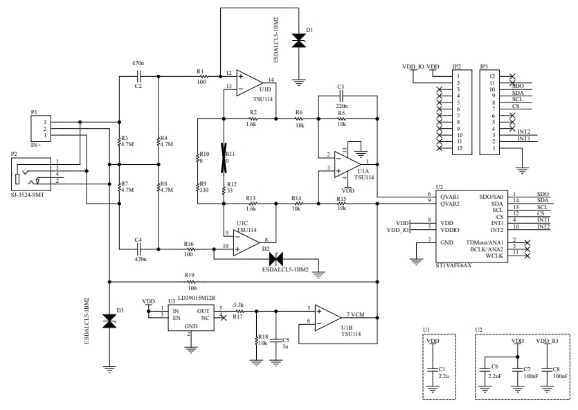
Circuit Schematic Diagram
Published: 2024-08-07
| Updated: 2024-08-26
