STMicroelectronics X-NUCLEO-OUT08A1 Expansion Board

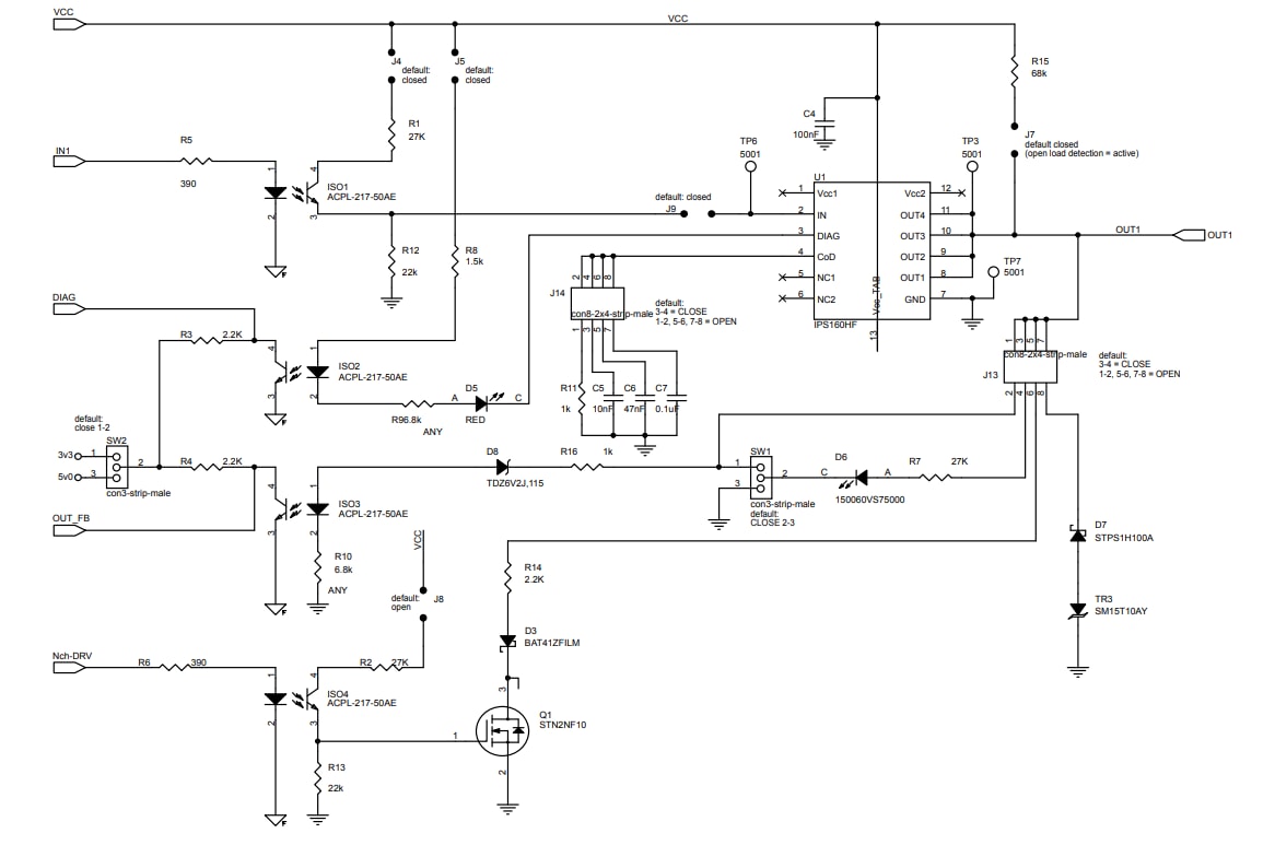
STMicroelectronics X-NUCLEO-OUT08A1 Expansion Board for STM32 Nucleo is configured to evaluate the operation of 2A (typical) digital output modules. The X-NUCLEO-OUT08A1 Expansion Board features the IPS160HF single high-side switch with safe driving and smart diagnostic capabilities. The Expansion Board interfaces with the microcontroller on the STM32 Nucleo via 3kV optocouplers. These optocouplers are driven by GPIO pins and Arduino™ UNO R3 (default configuration) and ST morpho (optional, not mounted) connectors.

The STMicroelectronics X-NUCLEO-OUT08A1 Expansion Board requires a connection to either a NUCLEO-F401RE or NUCLEO-G431RB development board, and can also be stacked with another X-NUCLEO-OUT08A1 or X-NUCLEO-OUT10A1. Two X-NUCLEO-OUT08A1 Expansion Boards allow the evaluation of a dual-channel digital output module with 2A (typical) capability each or a 2A (typical) single-channel safety digital output module.

Features

  • Based on IPS160HF single high-side switch, which features:
    • Operation up to 60V/2.4A
    • Low power dissipation [RON(MAX) = 120mΩ]
    • Fast decay for inductive loads
    • Open load detection and diagnostics
    • Overload and overheating protections with thermal shut-down and cut-off
    • PowerSSO-12L package
  • 12V to 33V/0A to 2.4A application board operating range
  • Extended voltage operating range (J1 open) up to 60V
  • Status and diagnostic LEDs
  • 3kV galvanic isolation
  • Supply rail reverse polarity protection
  • Ready for safety digital output architecture
  • EMC compliance with IEC61000-4-2, IEC61000-4-3, and IEC61000-4-5
  • Wide application development potential in STM32 Nucleo development environment
  • Equipped with Arduino™ UNO R3 connectors
  • CE certified
  • RoHS and China RoHS-compliant

Applications

  • Industrial safety
  • Industrial tools

Videos

Circuit Schematic

Schematic - STMicroelectronics X-NUCLEO-OUT08A1 Expansion Board
Published: 2020-07-15 | Updated: 2025-01-15