STMicroelectronics VN7E010AJ Evaluation Board

STMicroelectronics VN7E010AJ Evaluation Board is a single-channel high-side driver that incorporates VIPower technology. This evaluation board drives 12V automotive grounded loads through a 3V and 5V CMOS-compatible interface, which offers protection and diagnostics. The VN7E010AJ board integrates advanced protective functions such as load current limitation, overload active management by power limitation, and over-temperature shutdown with configurable latch-off. This eval board features a dedicated multifunction multiplexed analog output pin, sense enable pin, and extreme low voltage operation for deep cold-cranking applications. Typical applications include automotive resistive loads, inductive loads, capacitive loads, protected supply for ADAS systems (radars and sensors), and automotive headlamps.

Features

  • Simple single IC application board dedicated for VN7E010AJ
  • Provides electrical connectivity and thermal heat-sinking for easy prototyping
  • Extreme low-voltage operation for deep cold-cranking applications
  • Single-channel smart high-side driver with CurrentSense analog feedback
  • Very low standby current
  • Analog feedback of load current with high precision proportional current mirror
  • Overload and short-to-ground (power limitation) indication and thermal shutdown indication
  • OFF-state open-load detection
  • Output short to VCC detection
  • Sense enable/disable
  • Provides various kinds of protection such as undervoltage shutdown, overvoltage clamp, load current limitation, self-limiting of fast thermal transients, and electrostatic discharge protection
  • Configurable latch-off on over-temperature or power limitation with the dedicated fault reset pin
  • Loss of ground and loss of VCC
  • Reverse battery with external components

Applications

  • Protected supply for ADAS systems
    • Radars
    • Sensors
  • Automotive resistive, inductive, and capacitive loads
  • Automotive headlamps

Specifications

  • Compatible with 3V and 5V CMOS outputs
  • 40V maximum transient supply voltage
  • 4V to 28V operating voltage range
  • 10.5mΩ typical on-state resistance
  • 88A current limitation
  • 0.5µA stand-by max current

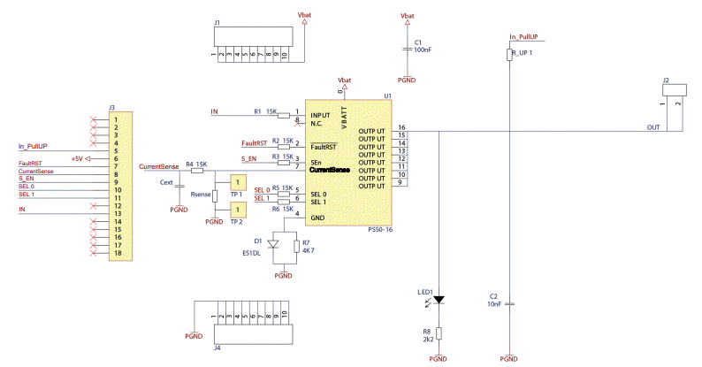
Schematic Diagram

Schematic - STMicroelectronics VN7E010AJ Evaluation Board

Overview

Chart - STMicroelectronics VN7E010AJ Evaluation Board
Published: 2019-11-19 | Updated: 2024-02-26