Texas Instruments bq34Z100-R2 Stand-Alone Fuel Gauge

Texas Instruments bq34Z100-R2 Stand-Alone Fuel Gauge is an Impedance Track™ fuel gauge for Li-ion, PbA, NiMH, and NiCd batteries and works independently of battery series-cell configurations. Batteries from 3V to 16.7KV can be easily supported through an external voltage translation circuit controlled automatically to reduce system power consumption. The bq34Z100-R2 device provides several interface options, including an I2C peripheral, an HDQ peripheral, one or four direct LEDs, and an ALERT output pin. The Texas Instruments bq34Z100-R2 supports an external port expander for more than four LEDs.

Features

  • Supports Li-ion, LiFePO4, PbA, NiMH, and NiCd chemistries
  • Capacity estimation using patented Impedance Track™ technology for batteries from 3V to 16.7KV
    • Aging compensation
    • Self-discharge compensation
  • Supports battery capacities up to 7000Ah with standard configuration options
  • Supports charge and discharge currents up to 8160A with standard configuration options
  • Supports two-wire I2C and HDQ single-wire communication interfaces with a host system
  • External NTC thermistor support
  • SHA-1/HMAC authentication
  • One- or four-LED direct display control
  • Five-LED and higher display through port expander
  • Reduced power modes (typical battery pack operating range conditions)
    • < 145µA (average) NORMAL operation
    • < 84µA (average) in SLEEP
    • < 30µA (average) in FULL SLEEP
  • 14-pin TSSOP package

Applications

  • Light electric vehicles
  • Medical instrumentation
  • Mobile radios
  • Power tools
  • Uninterruptible power supplies (UPS)

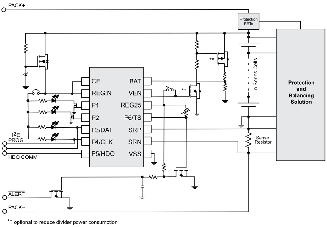
Simplified Schematic

Schematic - Texas Instruments bq34Z100-R2 Stand-Alone Fuel Gauge
Published: 2023-01-20 | Updated: 2023-02-09