Texas Instruments DP83826Ax 10/100Mbps Industrial Ethernet PHYs

Texas Instruments DP83826Ax 10/100Mbps Industrial Ethernet PHYs are deterministic, low-latency, and low-power devices. These PHYs support 10BASE-Te and 100BASE-TX Ethernet protocols to meet stringent requirements in real-time industrial Ethernet systems. The DP83826Ax Ethernet PHYs include hardware bootstraps for fast link-up time, fast link-drop detection modes, and a dedicated reference CLKOUT to clock-synchronize other modules on the systems. Typical applications include factory automation, robotics, motion control, motor drives, grid infrastructure, building automation, and industrial Ethernet fieldbus.

The DP83826Ax Ethernet PHYs feature two configurable modes: BASIC standard Ethernet and ENHANCED Ethernet. The BASIC standard Ethernet mode uses a common Ethernet pinout. The ENHANCED Ethernet mode supports standard Ethernet mode and multiple industrial Ethernet Fieldbus applications with additional features and hardware bootstrap configuration.

Features

  • Low and deterministic latency:
    • 40ns TX latency and 170ns RX latency
    • <±2ns deterministic latency over power cycles
    • <±2ns fixed phase XI to TX_CLK relationship
  • Robust and small system implementation:
    • Integrated circuitry for enhanced EMC
    • IEC 61000-4-2 ESD: ±8kV contact, ±15kV air Criteria A
    • IEC 61000-4-4 EFT: ±4kV @ 5kHz, 100kHz Criteria A
    • CISPR 22 conducted emissions Class B
    • CISPR 22 radiated emissions Class B
    • <10µs fast link-drop
    • >150m cable reach 
    • Voltage mode line driver
    • Integrated terminations on the MAC interface
    • ±10% voltage tolerance
  • Two selectable pin modes in a single device:
    • ENHANCED mode for additional features
    • BASIC mode for common Ethernet pinout
  • <160mW low power consumption
  • MII and RMII MAC interfaces
  • Programmable energy-saving modes:
    • Active sleep
    • Deep power down
    • Energy Efficient Ethernet (EEE) IEEE 802.3az
    • Wake-on-LAN (WoL)
  • Diagnostic tools:
    • Cable diagnostics
    • Built-In Self-Test (BIST)
    • Loopback modes
  • 3.3V single power supply
  • 1.8V or 3.3V I/O voltages
  • RMII back-to-back repeater mode
  • Operating temperature ranges:
    • -40°C to 105°C DP83826AE 
    • -40°C to 85°C DP83826AI
  • 10BASE-Te and 100BASE-TX IEEE 802.3 compliant

Applications

  • Factory automation
  • Robotics
  • Motion control
  • Motor drives
  • Grid infrastructure
  • Building automation
  • Industrial Ethernet fieldbus

Application Circuit Diagram

Application Circuit Diagram - Texas Instruments DP83826Ax 10/100Mbps Industrial Ethernet PHYs

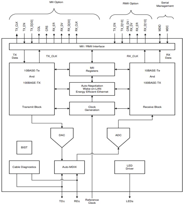
Block Diagram

Block Diagram - Texas Instruments DP83826Ax 10/100Mbps Industrial Ethernet PHYs
Published: 2025-07-01 | Updated: 2025-07-17