Texas Instruments LM5060 High-Side Protection Controllers

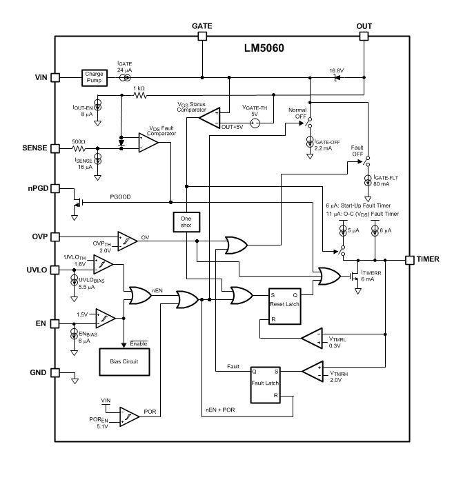
Texas Instruments LM5060 High-Side Protection Controllers with Low Quiescent Current offers intelligent control of a high-side N-channel MOSFET during normal on/off transitions and fault conditions. The constant rise time of the output voltage results from the inrush current control. Both an Input UVLO (with hysteresis) and a programmable input OVP are provided, with an enable input offering a remote on or off control. The initial start-up VGS fault detection delay time, the transition VDS fault detection delay time, and the continuous over-current VDS fault detection delay time is programmed from a single capacitor. The MOSFET is latched off until either the enable input, or the UVLO input is toggled low and then high when a detected fault condition persists longer than the allowed fault delay time.

Features

  • Available in automotive grade/AEC Q-100
  • Wide operating input voltage range of 5.5V to 65V
  • Less than 15µA quiescent current in disabled mode
  • Controlled output rise time for safe connection of capacitive loads
  • Immediate restart after overvoltage shutdown
  • Charge pump gate driver for external N-channel MOSFET
  • Adjustable Undervoltage Lockout (UVLO) with Hysteresis
  • UVLO Serves as a second enable input for systems requiring safety redundancy
  • Programmable fault detection delay time
  • MOSFET Latched off after load fault is detected
  • Active Low Open Drain POWER GOOD (nPGD) output
  • Adjustable Input Overvoltage Protection (OVP)
  • 10-Lead VSSOP

Applications

  • Automotive body electronics
  • Industrial power distribution and control

Block Diagram

Block Diagram - Texas Instruments LM5060 High-Side Protection Controllers
Published: 2018-08-08 | Updated: 2025-03-06