Texas Instruments TLIN1029-Q1/TLIN1029A-Q1 LIN Transceiver

Texas Instruments TLIN1029-Q1/TLIN1029A-Q1 Local Interconnect Network (LIN) Transceiver is a physical layer transceiver with integrated wake-up and protection features. The device complies with LIN 2.0, LIN 2.1, LIN 2.2, LIN 2.2A, and ISO/DIS 17987–4.2 standards. LIN is a single-wire bidirectional bus typically used for low-speed in-vehicle networks using data rates up to 20kbps. The TLIN1029-Q1/TLIN1029A-Q1 is designed to support 12V applications with wider operating voltage and additional bus-fault protection.

The LIN receiver supports data rates up to 100kbps for in-line programming. The Texas Instruments TLIN1029-Q1/TLIN1029A-Q1 converts the LIN protocol data stream on the TXD input into a LIN bus signal using a current-limited wave-shaping driver, which reduces electromagnetic emissions (EME). The receiver converts the data stream to logic-level signals sent to the microprocessor through the open-drain RXD pin. Ultra-low current consumption is possible using the sleep mode, which allows wake-up via LIN bus or pin. The integrated resistor, ESD, and fault protection allow designers to save board space in their applications.

Features

  • AEC-Q100 qualified for automotive applications
    • –40°C to 125°C ambient device temperature 
    • ±8kV device HBM Certification Level 
    • ±1.5kV device CDM Certification Level 
  • Compliant with LIN 2.0, LIN 2.1, LIN 2.2, LIN 2.2A, and ISO/DIS 17987–4.2
  • Conforms to SAEJ2602 recommended practice for LIN
  • Supports 12V applications
  • LIN transmit data rate up to 20kbps
  • Wide operating ranges
    • 4V to 36V supply voltage
    • ±45V LIN bus fault protection
  • Sleep mode: Ultra-low current consumption allows wake-up events from
    • LIN bus
    • Local wake-up through EN
  • Power up and down glitch-free operation
  • Protection features
    • Under voltage protection on VSUP
    • TXD Dominant Time Out protection (DTO)
    • Thermal shutdown protection
    • An unpowered node or ground disconnection failsafe at the system level
  • Available in SOIC (8) package and leadless VSON (8) package with improved Automated Optical Inspection (AOI) capability

Applications

  • Body electronics and lighting
  • Infotainment and cluster
  • Hybrid electric vehicles and power train systems
  • Passive safety
  • Appliances

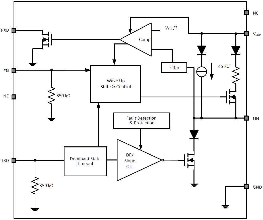
Functional Block Diagram

Block Diagram - Texas Instruments TLIN1029-Q1/TLIN1029A-Q1 LIN Transceiver
Published: 2018-06-20 | Updated: 2025-03-05