Texas Instruments TLV741P 150mA Low-Dropout Linear Regulators

Texas Instruments TLV741P 150mA Low-Dropout (LDO) Linear Regulators are low quiescent current LDOs with excellent line and load transient performance designed for power-sensitive applications. These LDOs provide a typical accuracy of 1%. The TLV741P is designed to be stable with a small, 1µF output capacitor. These devices offer inrush current control during device power-up and enabling. The TLV741P limits the input current to the defined current limit to prevent large currents from flowing from the input power source. This functionality is essential in battery-operated devices. The Texas Instruments TLV741P provides an active pull-down circuit to discharge output loads quickly.

Features

  • Input voltage range
    • 1.4V to 5.5V
  • Stable operation with 1µF ceramic capacitors
  • Foldback overcurrent protection
  • Packages
    • 5-pin SOT-23
  • 230mV at 150mA, very low dropout 
  • 1% accuracy 
  • 50µA low IQ
  • Available in fixed-output voltages
    • 1V to 3.3V
  • High PSRR (65dB at 1kHz)
  • Active output discharge (P version only)

Applications

  • PDAs and battery-powered portable devices
  • MP3 players and other hand-held products
  • WLAN and other PC add-on cards

Videos

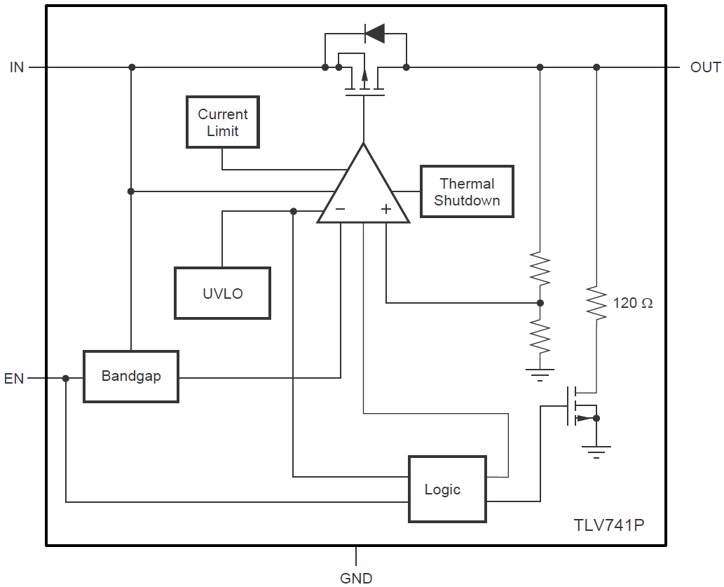
Functional Block Diagram

Block Diagram - Texas Instruments TLV741P 150mA Low-Dropout Linear Regulators
Published: 2018-06-18 | Updated: 2023-02-23