Texas Instruments TLVM13620 Synchronous Buck Power Module

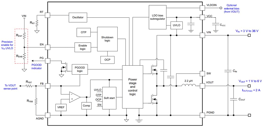
Texas Instruments TLVM13620 Synchronous Buck Power Module is a highly integrated 36V, 2A DC/DC solution. This device combines a shielded inductor, power MOSFETs, and passives in an Enhanced HotRod™ QFN package. The module includes pins for VIN and VOUT located at the package's corners. These are optimized for input and output capacitor layout placement. Four larger thermal pads beneath the module enable a simple layout and easy handling in manufacturing.

The Texas Instruments TLVM13620 is designed to quickly and easily implement a low-EMI design in a small PCB footprint with an output voltage range from 1V to 6V. The solution only requires as few as four external components and eliminates the design process's magnetics and compensation part selection.

The TLVM13620 module offers robust performance features, including precision enable with hysteresis for adjustable input-voltage UVLO, integrated VCC, and bootstrap and input capacitors for increased reliability and higher density. It also provides negative output voltage capability for inverting applications, constant switching frequency over the full load current range for enhanced load transient performance, and a PGOOD indicator for sequencing, fault protection, and output voltage monitoring.

Features

  • Versatile synchronous buck DC/DC module
    • Integrated MOSFETs, inductor, and controller
    • A wide input voltage range of 3V to 36V
    • An adjustable output voltage from 1V to 6V with 1% setpoint accuracy over temperature
    • 4mm × 6mm × 1.8mm overmolded package
    • -40°C to 125°C junction temperature range
    • Frequency adjustable from 200kHz to 2.2MHz
    • Negative output voltage capability
  • Ultra-high efficiency across the full load range
    • 93% peak efficiency at 12VIN, 5VOUT, 1MHz
    • An external bias option for improved efficiency
    • A shutdown quiescent current of 0.6µA (typical)
    • 0.3V typical dropout voltage at a 2A load
  • Ultra-low conducted and radiated EMI signatures
    • A low-noise package with dual input paths and integrated capacitors that reduces switch ringing
    • Constant-frequency FPWM mode of operation
    • Meets CISPR 11 and 32 class B emissions
  • The device is suitable for scalable power supplies
    • Pin compatible with the TLVM13630 (36V, 3A)
  • Inherent protection features for robust design
    • A precision enable input and open-drain PGOOD indicator for sequencing, control, and VIN UVLO
    • Hiccup-mode overcurrent protection
    • Thermal shutdown protection with hysteresis

Applications

  • Test and measurement, aerospace and defense
  • Factory automation and control
  • Buck and inverting buck-boost power supplies

Functional Block Diagram

Block Diagram - Texas Instruments TLVM13620 Synchronous Buck Power Module
Published: 2022-06-24 | Updated: 2024-05-15