Texas Instruments TPS61085A-Q1 Step-Up DC-DC Converters

Texas Instruments TPS61085A-Q1 step-up, high-frequency, high-efficiency DC-DC Converters offer an integrated 2A, 0.13Ω power switch capable of providing an output voltage of up to 18.5V. The TPS61085A-Q1 DC-DC Converters feature a selectable frequency of 650kHz or 1.2MHz, allowing small external inductors and capacitors to provide a fast transient response. The device offers external compensation, enabling optimization of the regulator for application conditions. The TPS61085A-Q1 minimizes inrush current at start-up using a capacitor connected to the specific soft-start pin. The Texas Instruments TPS61085A-Q1 devices are AEC-Q100 qualified for automotive applications.

Features

  • AEC-Q100 qualified for automotive applications:
    • Device temperature grade 2 (–40°C to +105°C, TA)
  • 2.3V to 6V input voltage range
  • Adjustable soft start
  • Thermal shutdown
  • Undervoltage lockout
  • 18.5V boost converter with 2A switch current
  • 650kHz or 1.2MHz selectable switching frequency
  • 8-pin VSSOP package

Applications

  • Automotive infotainment cluster
    • Instrument clusters, head units
    • Radios, navigation
    • Audio amplifiers
  • Automotive body electronics
    • Body control modules
    • Gateways
  • Telematics and emergency call (E-call)
  • Advanced driver assistance systems (ADAS)

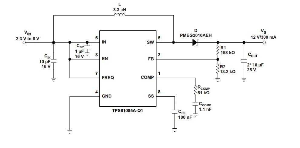
Simplified Schematic

Schematic - Texas Instruments TPS61085A-Q1 Step-Up DC-DC Converters

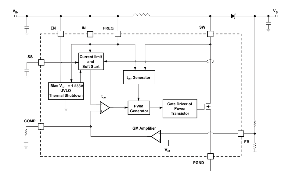
Block Diagram

Block Diagram - Texas Instruments TPS61085A-Q1 Step-Up DC-DC Converters
Published: 2019-04-24 | Updated: 2025-03-06