Texas Instruments TPS709/TPS709-Q1 Wide Input Low-Dropout Regulators
Texas Instruments TPS709/TPS709-Q1 Wide Input Low-Dropout Regulators are ultra-low, quiescent current devices designed for power-sensitive applications. A precision band-gap and error amplifier provides 2% accuracy over temperature. Quiescent current of only 1µA makes these devices ideal solutions for battery-powered, always-on systems that require very little idle-state power dissipation. These devices have thermal-shutdown, current-limit, and reverse-current protections for added safety. These regulators can be put into shutdown mode by pulling the EN pin low. The shutdown current in this mode goes down to 150nA, typical. The TPS709-Q1 devices are AEC-Q100 qualified for automotive applications.
Features
- 1µA Ultralow IQ
- Reverse current protection
- 150nA Low ISHUTDOWN
- 2.7V to 30V Input voltage range
- Supports 200mA peak output
- 2% Accuracy over temperature
- 1.2V to 6.5V Fixed-output voltage
- Thermal shutdown and overcurrent protection
- SOT-23-5, WSON-6 Packages
Applications
- Zigbee™ networks
- Home automation
- Metering
- Weighing scales
- Portable power tools
- Remote control devices
- Wireless handsets, smart phones, PDAs, WLAN, and other PC add-on cards
- White goods
Datasheets
Videos
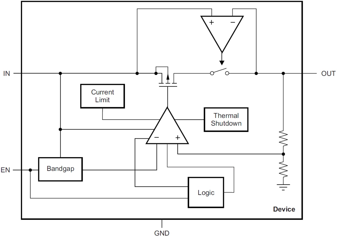
Functional Block Diagram
Published: 2015-03-06
| Updated: 2026-01-20
